Ich habe nun auch nach der zweiten, sehr zeitraubenden Testreihe kein besseres Ergebnis zu melden.
Alle sechs Zellen wurden bis zu den vorgegebenen Werten geladen:
4,200V und 0,018A. 0,01A ist angegeben, aber das sollte für unseren Test genau genug sein.
Alle Zellen wurden mit 0,729A bis 0,765A konstant bis 2,5V enladen.
Die Zellen hielten zwischen 61 bis 75 Minuten und gaben zwischen 756mAh und 928mAh Strom ab.
Sehr ernüchternd, die aufgedruckten 4000mAh wurden nicht annähernd erreicht.
Wer also verlässliche Stromversorgungen benötigt, sollte sich einen anderen Typ LiFePo4 Zellen kaufen.
Zelle 1:
Zelle 2:
Zelle 3:
Zelle 4:
Umbau eines VW New Beetle Benziner in ein umweltfreundliches Elektrofahrzeug
Projektstart: 03.06.2009 - TÜV: 07.12.2010
Rebuild: 24.04.2011 - 15.07.2011
Sonntag, 18. Dezember 2011
Mittwoch, 14. Dezember 2011
Manuelles Laden einer UltraFire Zelle
Nachdem zwei weitere Entladetests erschreckende Ergebnisse geliefert haben, habe ich mich daran gemacht, den bisherigen Ablauf und die Daten genauer zu betrachten.
Wie es scheint, sind die angegebenen 4000mAh von UltraFire nur zu erreichen, wenn das "nicht exisitierende" Datenblatt befolgt wird ;)
Laden bis 4,2V @ 0,01A, entladen bis 2,5V @1A.
So habe ich mich gestern noch einmal daran gemacht, bis auf drei Stellen hinter dem Komma genau die Vorgaben zu erfüllen ... fast unmöglich!
Der Ladevorgang verlangsamt sich zum Ende hin dermaßen, dass ich wohl noch bis 5:00 Uhr morgens auf die Instrumente hätte schauen können.
So habe ich um 01:00 Uhr die Ladung abgebrichen, bei einem Stand von 4,198V und 0,037A.
Ich rechne für das frühere Abbrechen 80mAh zu den Ergebnissen dazu, mehr wäre wohl nicht mehr in den Akku geflossen.
Heute abend werde ich die Zelle "2" wieder an den Arduino anschließen und erneut entladen.
Dieses Mal allerdings bis 2,5V.
Schauen wir mal, was uns das bringt.
Wie es scheint, sind die angegebenen 4000mAh von UltraFire nur zu erreichen, wenn das "nicht exisitierende" Datenblatt befolgt wird ;)
Laden bis 4,2V @ 0,01A, entladen bis 2,5V @1A.
So habe ich mich gestern noch einmal daran gemacht, bis auf drei Stellen hinter dem Komma genau die Vorgaben zu erfüllen ... fast unmöglich!
Der Ladevorgang verlangsamt sich zum Ende hin dermaßen, dass ich wohl noch bis 5:00 Uhr morgens auf die Instrumente hätte schauen können.
So habe ich um 01:00 Uhr die Ladung abgebrichen, bei einem Stand von 4,198V und 0,037A.
Ich rechne für das frühere Abbrechen 80mAh zu den Ergebnissen dazu, mehr wäre wohl nicht mehr in den Akku geflossen.
Heute abend werde ich die Zelle "2" wieder an den Arduino anschließen und erneut entladen.
Dieses Mal allerdings bis 2,5V.
Schauen wir mal, was uns das bringt.
Dienstag, 13. Dezember 2011
Arduino Alternative: TinkerForge
Ich möchte euch eine Alternative zum Arduino vorstellen, die aus Deutschland kommt.
Es handelt sich dabei um das Projekt TinkerForge.
Das Prinzip ist recht ähnlich. Eine Hauptplatine, hier MasterBrick genannt, steuert unzählige Bricks und Bricklets, die wie beim Arduino Sensoren, Funktmodule, Servomotoren etc. sein können.
Ein entscheidender Vorteil dieses Systems ist, dass man weniger "fliegende" Leitungen auf dem Tisch hat, die BreadBoards damit zum größten Teil überflüssig werden und man viel weniger bis gar nicht löten muss, um ans Ziel zu kommen.
Zudem ist man nicht nur auf Processing / C++ beschränkt, sondern kann seinen Code in C, C++, C#, Java und Python schreiben. PHP, Ruby, Flash und mehr sollen bald folgen.
Wer also noch nicht damit begonnen hat, sich einen Vorrat an Arduino Shields und Sensoren zuzulegen, sollte hier mal einen Blick riskieren.
Es handelt sich dabei um das Projekt TinkerForge.
Das Prinzip ist recht ähnlich. Eine Hauptplatine, hier MasterBrick genannt, steuert unzählige Bricks und Bricklets, die wie beim Arduino Sensoren, Funktmodule, Servomotoren etc. sein können.
Ein entscheidender Vorteil dieses Systems ist, dass man weniger "fliegende" Leitungen auf dem Tisch hat, die BreadBoards damit zum größten Teil überflüssig werden und man viel weniger bis gar nicht löten muss, um ans Ziel zu kommen.
Zudem ist man nicht nur auf Processing / C++ beschränkt, sondern kann seinen Code in C, C++, C#, Java und Python schreiben. PHP, Ruby, Flash und mehr sollen bald folgen.
Wer also noch nicht damit begonnen hat, sich einen Vorrat an Arduino Shields und Sensoren zuzulegen, sollte hier mal einen Blick riskieren.
1 Jahr mit dem eigenen Elektroauto
Es ist nun ein Jahr vergangen, seit unserer bestandenen TÜV-Prüfung im letzten Dezember.
In diesem Jahr haben wir einges optimiert, ausgetauscht und Pläne geschmiedet.
In Zahlen:
7886,6km haben wir elektrisch zurückgelegt
1.953 kWh Energie haben wir verfahren
371 Euro haben wir für den Strom bezahlt
4,70 Euro pro 100km
229 Ladevorgänge wurden gestartet
38,94% der Energie wurden im Schnitt verfahren
89 Zyklen wurde dafür verbraucht*
62 Sponsoren und Interessenten haben uns unterstützt
52 Leute waren auf unserem Helferfest
45 Zellen haben wir verbaut
3 Monate war der Wagen wegen Umbauten stillgelegt
2 Motoren haben wir getestet
1 Rallye haben wir besucht
* Wenn man den Ausführungen von Professor Jay Whitacre glauben darf, der sich über einen Langen Zeitraum intensiv mit den LiFePo4-Zellen beschäftigt hat, dann steigt die Zahl der verfügbaren Zyklen pro exponentiell an.
80% Entladung = ~ 2.000Zyklen
70% Entladung = ~ 3.000Zyklen
60% Entladung = ~ 6.000Zyklen
50% Entladung = ~ 12.000Zyklen
40% Entladung = ~ 24.000Zyklen
...
Wenn sich das bestätigen sollte, hätten wir 89 von 24.000 möglichen Ladezyklen aufgebraucht :)
Aber auch bei den angegebenen 3.000 Zyklen wäre die zu erwartende Lebensdauer der Zellen bei noch 260.000 zusätzlichen Kilometern.
Danach sind die Akkus nicht einfach "kaputt" oder "unbrauchbar", die Kapazität würde nur unter 80% des jetzigen Wertes fallen können.
In diesem Jahr haben wir einges optimiert, ausgetauscht und Pläne geschmiedet.
In Zahlen:
7886,6km haben wir elektrisch zurückgelegt
1.953 kWh Energie haben wir verfahren
371 Euro haben wir für den Strom bezahlt
4,70 Euro pro 100km
229 Ladevorgänge wurden gestartet
38,94% der Energie wurden im Schnitt verfahren
89 Zyklen wurde dafür verbraucht*
62 Sponsoren und Interessenten haben uns unterstützt
52 Leute waren auf unserem Helferfest
45 Zellen haben wir verbaut
3 Monate war der Wagen wegen Umbauten stillgelegt
2 Motoren haben wir getestet
1 Rallye haben wir besucht
* Wenn man den Ausführungen von Professor Jay Whitacre glauben darf, der sich über einen Langen Zeitraum intensiv mit den LiFePo4-Zellen beschäftigt hat, dann steigt die Zahl der verfügbaren Zyklen pro exponentiell an.
80% Entladung = ~ 2.000Zyklen
70% Entladung = ~ 3.000Zyklen
60% Entladung = ~ 6.000Zyklen
50% Entladung = ~ 12.000Zyklen
40% Entladung = ~ 24.000Zyklen
...
Wenn sich das bestätigen sollte, hätten wir 89 von 24.000 möglichen Ladezyklen aufgebraucht :)
Aber auch bei den angegebenen 3.000 Zyklen wäre die zu erwartende Lebensdauer der Zellen bei noch 260.000 zusätzlichen Kilometern.
Danach sind die Akkus nicht einfach "kaputt" oder "unbrauchbar", die Kapazität würde nur unter 80% des jetzigen Wertes fallen können.
Montag, 12. Dezember 2011
SD-Karten Shield mit Echtzeituhr
In der vergangenen Woche habe ich Post vom Zoll bekommen, dass eine Zustellung auf mich wartet, die ich bitte persönlich abholen soll.
Da ich im Moment auf drei Sendungen aus dem Ausland warte, wusste ich nicht genau, was auf mich wartet und so bin ich mit drei Rechnungen und Uberweisungsnachweisen zum Zollamt.
Die Spannung war nur von kurzer Dauer, denn das Paket kam aus Tailand und beinhaltete ein weiteres Bauteil für meine Arduino-Versuchsaufbauten.
Es ist ein SD-Karten-Shield, mit dem ich lesen und schreiben kann. Soweit nichts besonderes und ja auch schon vorhanden, aber mit diesem kann ich auch SDHC Kartenbis 32GByte nutzen.
Das wichtigste ist allerdings eine integrierte Echtzeituhr, damit die Daten mit der aktuellen Uhrzeit versehen werden können.
Da ich im Moment auf drei Sendungen aus dem Ausland warte, wusste ich nicht genau, was auf mich wartet und so bin ich mit drei Rechnungen und Uberweisungsnachweisen zum Zollamt.
Die Spannung war nur von kurzer Dauer, denn das Paket kam aus Tailand und beinhaltete ein weiteres Bauteil für meine Arduino-Versuchsaufbauten.
Es ist ein SD-Karten-Shield, mit dem ich lesen und schreiben kann. Soweit nichts besonderes und ja auch schon vorhanden, aber mit diesem kann ich auch SDHC Kartenbis 32GByte nutzen.
Das wichtigste ist allerdings eine integrierte Echtzeituhr, damit die Daten mit der aktuellen Uhrzeit versehen werden können.
UltraFire LiFePo4 - mehr Schein als Sein
Wie erwartet, hat sich bei dem Test der ersten Zelle gezeigt, dass die angegebenen 4000mAh nicht erreicht werden.
Die Versuchsparameter:
Zelle geladen bis: 4,2 V (0,05 A)
Zellspannung bei Start: 4,04 V
Lastwiderstand: 4,12 Ohm
Zelle entladen bis: 3,0 V @ ~ 0,2C
Spannungsmittelwert: 3,543 V
Strommittelwert: 0,826 A
max. Strom: 0,984 A
Testdauer: 69 Minuten
Entnommene Energie: 3,358 Wh
theoretische Enerige: 3,7 V * 4000 mAh = 14,8 Wh
Ich habe mit einer nutzbaren Größe von etwa 2600mAh gerechnet, da ich ja schon einiges über die Zellen gelesen hatte, doch dieses negative Ergebnis überrascht mich allerdings etwas.
Mal schauen, was die anderen Zellen hergeben und ob sie das erste Ergebnis bestätigen.
Für den Versuchsaufbau an sich war es ein Erfolg, denn die Schaltung und Messung hat exakt so funktioniert, wie geplant.
Die Versuchsparameter:
Zelle geladen bis: 4,2 V (0,05 A)
Zellspannung bei Start: 4,04 V
Lastwiderstand: 4,12 Ohm
Zelle entladen bis: 3,0 V @ ~ 0,2C
Spannungsmittelwert: 3,543 V
Strommittelwert: 0,826 A
max. Strom: 0,984 A
Testdauer: 69 Minuten
Entnommene Energie: 3,358 Wh
theoretische Enerige: 3,7 V * 4000 mAh = 14,8 Wh
Ich habe mit einer nutzbaren Größe von etwa 2600mAh gerechnet, da ich ja schon einiges über die Zellen gelesen hatte, doch dieses negative Ergebnis überrascht mich allerdings etwas.
Mal schauen, was die anderen Zellen hergeben und ob sie das erste Ergebnis bestätigen.
Für den Versuchsaufbau an sich war es ein Erfolg, denn die Schaltung und Messung hat exakt so funktioniert, wie geplant.
Mittwoch, 7. Dezember 2011
Instrumente von Xantrex. TBS, Victron und Co.
Ich wurde nach meiner Meinung zu einem Batteriemonitor gefragt und da ich denke, dass sich so einige damit beschäftigen, stelle ich das mal hier hinein.
Es geht um Anzeigen wie z.B.
Victron BMV 600, BMV 602, BMV 600S
TBS Electronics E-Xpert Pro, E-Xpert Lite
AlphaLINE E-Xpert Pro, E-Xpert Lite
Xantrex Link Pro, Link Lite
Im Grunde genommen, sind sich diese Anzeigen sehr ähnlich, in Teilen sogar identisch.
Das Xantrex Pro ist baugleich mit dem TBS/AlphaLINE E-Xpert Pro, ebenso sind die drei "Lite"-Versionen identisch. Sie unterscheiden sich ledigleich im Preis und in der Verfügbarkeit.
Der Unterschied zwischen der jeweiligen "Lite" und "Pro" Version ist allerdings einen Blick wert. So erfassen beide die Spannung, Strom, verbrauchte Amperestunden und die übrige Kapazität, aber nur die Pro-Version bietet darüber hinaus programmierbare Alarmpunkte oder die Anzeige, wie lange man noch bei dem aktuellen Verbrauch fahren kann (in Zeit). Auch bietet die Pro-Version einen Temperatursensor, eine isolierte RS-232 Schnittstelle, eine isolierte USB Schnittstelle und Windows 98/ME/2000/XP Software.
Bei einem Preisunterschied von etwa 50,- Euro, etwa 200,- für E-xpert Pro und 150,- für Lite, muss jeder überlegen, was er benötigt. Ich würde die Pro-Version empfehlen.
Die Victron sind ebenfalls zwischen 150,- und 200,- zu haben.
Die Xantrex Link sind in der Regel noch einmal 50,- Euro teurer, obwohl baugleich.
Der Vorgänger dieser Anzeigen ist das Xantrex Link10, welches wir anfänglich benutzt haben.
Diesen Typ gibt es nur noch gebraucht zu kaufen.
Alle messen den Strom über einen Messshunt, einen Widerstand mit einem festen Spannungsabfall pro Ampere Stromdurchfluss. In der Regel werden die Instrumente mit einem 500A 50mV oder 75mV Shunt geliefert, welches unter Umständen gegen ein größeres getauscht werden muss.
Ebenso ist der Messbereich für die Spannung begrenzt und muss, je nach Batteriepack, durch einen Spannungsteiler (Prescaler) erweitert werden.


Mean Well Netzteile
Ich habe mir mal alle Netzteile zusammengesucht, die ich in den letzten Jahren für die unterschiedlichsten Anforderungen bestellt habe.
Neben zwei Mean Well SP-75-3.3 (wovon eins noch abzugeben ist) habe ich ein RS-150-3.3, ein S-40-5 und ein S-40-12 aus dem Auto ausgebaut und an den Schreibtisch geholt.
Damit werde ich ein bisschen herumspielen, die ein oder andere Zelle laden, das Arduino Board versorgen und so weiter.
Neben zwei Mean Well SP-75-3.3 (wovon eins noch abzugeben ist) habe ich ein RS-150-3.3, ein S-40-5 und ein S-40-12 aus dem Auto ausgebaut und an den Schreibtisch geholt.
Damit werde ich ein bisschen herumspielen, die ein oder andere Zelle laden, das Arduino Board versorgen und so weiter.
Erste UltraFire Zelle geladen
Die einzelnen UltraFire LiFePo4 Zellen sind alle mit einer unterschiedlichen Spannung angekommen.
3,892 V
3,871 V
3,866 V
3,840 V
3,793 V
3,758 V
Die erste habe ich schon geladen.
Bis 4,200V und 0,01A habe ich dem Internet entlockt.
Die Stromstärke ist für die Anzeige auf dem Manson NSP-2050 zu klein. Auch ist das Justieren der Spannung nicht so einfach, denn die eingestellte Spannung "springt" von ~0,05V bis ~0,1V pro "Raster" des Poti. So muss ich zwei zurück - ein vor und manchmal auch ein paar mal hintereinander, um auf die richtige Spannung zu kommen.
Ich stelle die CV Phase (constant voltage) also mit Daumen und Zeigefinger ein.
Ist eben alles noch Handarbeit ;)
3,892 V
3,871 V
3,866 V
3,840 V
3,793 V
3,758 V
Die erste habe ich schon geladen.
Bis 4,200V und 0,01A habe ich dem Internet entlockt.
Die Stromstärke ist für die Anzeige auf dem Manson NSP-2050 zu klein. Auch ist das Justieren der Spannung nicht so einfach, denn die eingestellte Spannung "springt" von ~0,05V bis ~0,1V pro "Raster" des Poti. So muss ich zwei zurück - ein vor und manchmal auch ein paar mal hintereinander, um auf die richtige Spannung zu kommen.
Ich stelle die CV Phase (constant voltage) also mit Daumen und Zeigefinger ein.
Ist eben alles noch Handarbeit ;)
Dienstag, 6. Dezember 2011
UltraFire BRC 18650 4000mAh
Die Akkus zum Test meiner Schaltung sind angekommen.
Es sind sechs UltraFire BRC 18650 4000mAh, die mit der Post aus China gekommen sind.
Was ich bisher über diesen Typ gelesen habe, ist eher ernüchternd, wenn man nur auf die reale Kapazität schaut. Von 2400mAh bis 3400mAh habe ich schon gelesen, aber keine war annähernd bei den aufgedruckten 4000mAh.
Wer also nur auf das Datenblatt schielt und möglichst große Energiereserven auf kleinem Raum benötigt, sollte zu Panasonic und Co. greifen, statt zur UltraFire.
Dessen war ich mir bewusst, aber für 2,50 Euro pro Stück inkl. Versand kann man nicht mehr erwarten.
Ich möchte die Zellen in erster Linie zum Testen nutzen.
Sollte sich herausstellen, dass vier Zellen ganz in Ordnung sind, verbaue ich diese evtl. in dem Elektroauto meiner Tochter :)
Nun wird erstmal geladen ...
Es sind sechs UltraFire BRC 18650 4000mAh, die mit der Post aus China gekommen sind.
Was ich bisher über diesen Typ gelesen habe, ist eher ernüchternd, wenn man nur auf die reale Kapazität schaut. Von 2400mAh bis 3400mAh habe ich schon gelesen, aber keine war annähernd bei den aufgedruckten 4000mAh.
Wer also nur auf das Datenblatt schielt und möglichst große Energiereserven auf kleinem Raum benötigt, sollte zu Panasonic und Co. greifen, statt zur UltraFire.
Dessen war ich mir bewusst, aber für 2,50 Euro pro Stück inkl. Versand kann man nicht mehr erwarten.
Ich möchte die Zellen in erster Linie zum Testen nutzen.
Sollte sich herausstellen, dass vier Zellen ganz in Ordnung sind, verbaue ich diese evtl. in dem Elektroauto meiner Tochter :)
Nun wird erstmal geladen ...
- Nominal Voltage: 3.7V
- Cut-off Voltage: 2.5V
- Internal Impedance: less or equal to 180 milli-ohm (with PTC)
- Cycle Performance: 90% of initial capacity at 400 cycles
- Cycle life: > 500 cycles
- Charge: Current = 0.5C (~2000mA) Voltage = 4.2 V End Current = 0.01 mA
- Discharge: Current = 0.5C (~2000mA) End Voltage = 3.0V
Wenn jemand ein komplettes Datenblatt zu der Zelle findet, wäre ich dankbar für einen Link.
Dienstag, 29. November 2011
Arduino Zwischenstand
Viel zu berichten gibt es nicht, aber ich wollte mal einen Zwischenstand geben, wie weit es mit der Entladeschaltung ist.
Das Programm ist schon auf einem guten Weg. Mathias hilft mir bei Fragen und Problemen und Franz wacht aus der Ferne mit einem Auge über die Ergebnisse ;)
Leider fehlen noch immer die LiFePo4-Zellen für den Test, so kann ich leider nur warten, oder mir eine der "echten" Zellen schnappen.
Wie ich mich kenne, werde ich nicht länger als bis zum Wochenende aushalten und dann loslegen ;)
Das Schreiben und Auslesen der SD-Karte klappt gut. Ich schreibe eine .csv-Datei, die ich später mit Hilfe von OpenOffice zu einem Diagramm wandle.
Ich hoffe so einen Überblick über den Verlauf zu bekommen und Kenntnisse für die Mammut-Aufgabe der kompletten Kapazitätserfassung zu gewinnen.
Ein SD-Shield mit integrierter Echtzeituhr ist auf dem Weg. Damit umgehe ich die Zählung von Tackten etc. und habe eine definierte Größe, die ich mit in die Tabellen aufnehmen kann.
Franz Daisychain-Ansatz möchte ich mir gern genauer ansehen, sobald ich die Zeit finde und alle Bauteile habe.
Christians Box ist ebenfalls ein Blick wert, allerdings geht es mir im Moment mehr um die Grundlagenforschung, um zu verstehen, wie meine persönlichen Zellen ticken.
Das Programm ist schon auf einem guten Weg. Mathias hilft mir bei Fragen und Problemen und Franz wacht aus der Ferne mit einem Auge über die Ergebnisse ;)
Leider fehlen noch immer die LiFePo4-Zellen für den Test, so kann ich leider nur warten, oder mir eine der "echten" Zellen schnappen.
Wie ich mich kenne, werde ich nicht länger als bis zum Wochenende aushalten und dann loslegen ;)
Das Schreiben und Auslesen der SD-Karte klappt gut. Ich schreibe eine .csv-Datei, die ich später mit Hilfe von OpenOffice zu einem Diagramm wandle.
Ich hoffe so einen Überblick über den Verlauf zu bekommen und Kenntnisse für die Mammut-Aufgabe der kompletten Kapazitätserfassung zu gewinnen.
Ein SD-Shield mit integrierter Echtzeituhr ist auf dem Weg. Damit umgehe ich die Zählung von Tackten etc. und habe eine definierte Größe, die ich mit in die Tabellen aufnehmen kann.
Franz Daisychain-Ansatz möchte ich mir gern genauer ansehen, sobald ich die Zeit finde und alle Bauteile habe.
Christians Box ist ebenfalls ein Blick wert, allerdings geht es mir im Moment mehr um die Grundlagenforschung, um zu verstehen, wie meine persönlichen Zellen ticken.
Dienstag, 22. November 2011
Arduino: Bauteile zusammen
Es ist heute wieder ein Paket aus Fernost angekommen. Dieses Mal waren zwei Widerstände im Umschlag.
Der eine ist ein 0,1Ω Ohm 100W und der zweite ein 0,25Ω Ohm 100W.
Beide haben eine glatte flache Unterseite, damit ich sie auf einen Kühlkörper montieren kann, denn zumindest der 0,1Ω wird ziemlich was leisten müssen.
Mit meinem Labornetzteil und Multimeter habe ich bei kleiner Spannung (0,5V) den Strom gemessen, um zu sehen, ob die Widerstände in der Toleranz liegen. Alles OK, 0,1029Ω und 0,2516Ω inklusive der Messgerätetoleranzen.
Somit sollte die Hardware vorhanden sein, um unsere ersten Versuche durchzuführen.
Ein Arduino Duemilanove:
Ein LCD Display mit 24 Zeichen und 2 Zeilen:
Ein zweites LCD-Shield habe ich wegen der einfacheren Nutzung dazu genommen. Es hat bereits 6 Taster integriert. Zudem muss nicht gelötet werden, sonder aufstecken und losprogrammierren. Der Nachteil ist nur der, wenn man sich an den Platz des 24x2 gewöhnt hat, möchte man nicht mehr auf so einem "kleinen" 16x2 Display arbeiten :)
Zum Test habe ich unterschiedliche Stromsensoren besorgt. Unterschiedlich im Messbereich (+/-5A, 0-20A, 0-30A) und dem Anschluß (Schreubklemme, Kabelschuh):
Zudem ist ein alter Bekannter dabei: Der LEM HASS 50-S, der in der 200-S Version bereits in der Franz-Box zum Einsatz kommt:
Zur speicherung der Daten ist eine SD-Karte vorgesehen, wie auch in Christians 4D-Box. Diese im Bild ist erstmal in Benutzung, allerdings werde ich mir wohl ein Shild besorgen, was eine Echtzeituhr integriert hat. So kann ich die Daten mit dem jeweiligen Datum speichern:
Und zum Schluß noch ein Relais, was das Hauptrelais schaltet, denn das wird mit 12V schalten und die ~40A Last tragen:
Jetzt heißt es, an die Software setzen und los geht es :)
Der eine ist ein 0,1Ω Ohm 100W und der zweite ein 0,25Ω Ohm 100W.
Beide haben eine glatte flache Unterseite, damit ich sie auf einen Kühlkörper montieren kann, denn zumindest der 0,1Ω wird ziemlich was leisten müssen.
Mit meinem Labornetzteil und Multimeter habe ich bei kleiner Spannung (0,5V) den Strom gemessen, um zu sehen, ob die Widerstände in der Toleranz liegen. Alles OK, 0,1029Ω und 0,2516Ω inklusive der Messgerätetoleranzen.
Somit sollte die Hardware vorhanden sein, um unsere ersten Versuche durchzuführen.
Ein Arduino Duemilanove:
Ein LCD Display mit 24 Zeichen und 2 Zeilen:
Ein zweites LCD-Shield habe ich wegen der einfacheren Nutzung dazu genommen. Es hat bereits 6 Taster integriert. Zudem muss nicht gelötet werden, sonder aufstecken und losprogrammierren. Der Nachteil ist nur der, wenn man sich an den Platz des 24x2 gewöhnt hat, möchte man nicht mehr auf so einem "kleinen" 16x2 Display arbeiten :)
Zum Test habe ich unterschiedliche Stromsensoren besorgt. Unterschiedlich im Messbereich (+/-5A, 0-20A, 0-30A) und dem Anschluß (Schreubklemme, Kabelschuh):
Zudem ist ein alter Bekannter dabei: Der LEM HASS 50-S, der in der 200-S Version bereits in der Franz-Box zum Einsatz kommt:
Zur speicherung der Daten ist eine SD-Karte vorgesehen, wie auch in Christians 4D-Box. Diese im Bild ist erstmal in Benutzung, allerdings werde ich mir wohl ein Shild besorgen, was eine Echtzeituhr integriert hat. So kann ich die Daten mit dem jeweiligen Datum speichern:
Und zum Schluß noch ein Relais, was das Hauptrelais schaltet, denn das wird mit 12V schalten und die ~40A Last tragen:
Jetzt heißt es, an die Software setzen und los geht es :)
Mittwoch, 16. November 2011
Einzelzellenüberwachung
Neben dem Entlade- und Ladeaufbau, denke ich auf einem einfachen Aufbau für die Messung der einzelnen Zellspannungen mit dem Arduino herum.
Der Arduino Duemilanove hat nur eine begrenzte Anzahl von Analogen Eingängen zur Spannungsmessung (6), was für unsere 45 Zellen nicht ausreicht.
Somit habe ich ein paar Multiplexer (CD4051) bestellt, die das Problem lösen sollen.
Über drei digitale Ausgänge des Arduino schalte ich bis zu acht Multiplexer und kann so an nur einem einzelnen analogen Eingang des Arduino bis zu 64 analoge Signale messen.
Dabei wird nur ein Wert zur Zeit gemessen, aber da der 4051 sehr schnell schaltet, wird dies keine größeren Verzögerungen mit sich bringen.
Für unsere Unterspannungsmessungen ausreichend, denke ich.
Mit Franz haben wir schon einmal diskutiert, was wichtig für die Überwachung ist.
Nicht die ständige Anzeige aller Zellen, sondern die Zelle mit der aktuell niedrigsten Spannung muss betrachtet werden und ggf. muss eine Überwachung eingreifen, sollte sich der Ladezustand dem kritischen Bereich nähern.
Die Kür ist neben der Anzeige, eine aktive Drosselung des "Gaspedals", durch die Zuschaltung eines Widerstands zum Fahrpoti.
Im Versuch mit einer einzelnen Zelle ist alles kein Problem, aber im Fahrzeug sind die Zellen in Reihe geschaltet und somit können diese nicht auf einen Massepunkt gebrahct werden.
Offene Frage: Wie bekomme ich eine übersichtliche galvanische Trennung der Eingänge zueinander hin?
Mal sehen, was Franz darüber in seinem Blog stehen hat ... ;)
Der Arduino Duemilanove hat nur eine begrenzte Anzahl von Analogen Eingängen zur Spannungsmessung (6), was für unsere 45 Zellen nicht ausreicht.
Somit habe ich ein paar Multiplexer (CD4051) bestellt, die das Problem lösen sollen.
Über drei digitale Ausgänge des Arduino schalte ich bis zu acht Multiplexer und kann so an nur einem einzelnen analogen Eingang des Arduino bis zu 64 analoge Signale messen.
Dabei wird nur ein Wert zur Zeit gemessen, aber da der 4051 sehr schnell schaltet, wird dies keine größeren Verzögerungen mit sich bringen.
Für unsere Unterspannungsmessungen ausreichend, denke ich.
Mit Franz haben wir schon einmal diskutiert, was wichtig für die Überwachung ist.
Nicht die ständige Anzeige aller Zellen, sondern die Zelle mit der aktuell niedrigsten Spannung muss betrachtet werden und ggf. muss eine Überwachung eingreifen, sollte sich der Ladezustand dem kritischen Bereich nähern.
Die Kür ist neben der Anzeige, eine aktive Drosselung des "Gaspedals", durch die Zuschaltung eines Widerstands zum Fahrpoti.
Im Versuch mit einer einzelnen Zelle ist alles kein Problem, aber im Fahrzeug sind die Zellen in Reihe geschaltet und somit können diese nicht auf einen Massepunkt gebrahct werden.
Offene Frage: Wie bekomme ich eine übersichtliche galvanische Trennung der Eingänge zueinander hin?
Mal sehen, was Franz darüber in seinem Blog stehen hat ... ;)
LCD Einteilung für Messaufbau
"Grau, teurer Freund, ist alle Theorie, und Grün des Lebens goldner Baum."
Was der gute alte Mephisto in Goethes Faust schon wusste, ist Teil meines ständigen Lernprozesses :)
Ich komme mit dem Arduino gut zurecht, auch wenn ich leider nur wenig Zeit habe, mich konzentriert an die Programmierung zu setzen und große Schritte zu machen, tippel ich mich mit kleinen Tapsen zum Ziel.
Bisher sind die nötigen Teile für die Strommessung angekommen und eingebaut.
Gegenüber dem LEM habe ich die Möglichkeit kleinere Ströme exakt zu erfassen, was für die ersten Tests an den bestellten 18560 LiFePo-Zellen wichtig ist.
Die Zellen selbst (UltraFire 4000mAh) sind noch auf dem Weg.
Im späteren Aufbau werde ich je nach größe des fließenden Stroms den LEM HASS-50S (>30A) oder den ACS714 Chip (<30A) nutzen.
Bisher nutze ich ein Display mit 24 Zeichen und zwei Zeilen. Damit habe ich eingermaßen Platz, alles übersichtlich anzuordnen. Hier mal ein kleiner Vorgeschmack, wie es aussehen soll:
Zur Abschaltung nutze ich ein an den Arduino angeschlossenes Relais, dass im "richtigen" Moment einfach die Last von der Batterie trennt, bzw zuschaltet.
Zur Ladung werde ich erstmal mit den vorhandenen MeanWell SP-75-3.3 arbeiten.
Wer Interesse an einem hat, für je 35,- Euro habe ich noch zwei abzugeben.
Was der gute alte Mephisto in Goethes Faust schon wusste, ist Teil meines ständigen Lernprozesses :)
Ich komme mit dem Arduino gut zurecht, auch wenn ich leider nur wenig Zeit habe, mich konzentriert an die Programmierung zu setzen und große Schritte zu machen, tippel ich mich mit kleinen Tapsen zum Ziel.
Bisher sind die nötigen Teile für die Strommessung angekommen und eingebaut.
Gegenüber dem LEM habe ich die Möglichkeit kleinere Ströme exakt zu erfassen, was für die ersten Tests an den bestellten 18560 LiFePo-Zellen wichtig ist.
Die Zellen selbst (UltraFire 4000mAh) sind noch auf dem Weg.
Im späteren Aufbau werde ich je nach größe des fließenden Stroms den LEM HASS-50S (>30A) oder den ACS714 Chip (<30A) nutzen.
Bisher nutze ich ein Display mit 24 Zeichen und zwei Zeilen. Damit habe ich eingermaßen Platz, alles übersichtlich anzuordnen. Hier mal ein kleiner Vorgeschmack, wie es aussehen soll:
Zur Abschaltung nutze ich ein an den Arduino angeschlossenes Relais, dass im "richtigen" Moment einfach die Last von der Batterie trennt, bzw zuschaltet.
Zur Ladung werde ich erstmal mit den vorhandenen MeanWell SP-75-3.3 arbeiten.
Wer Interesse an einem hat, für je 35,- Euro habe ich noch zwei abzugeben.
Freitag, 11. November 2011
Vorbereitung für Zellenmessung
Es laufen derzeit meine Vorbereitungen, um die Messung der einzelnen Zellen duchzuführen.
Der Plan sieht vor, jede einzelne Zelle bis zu ihrem elaubten Nullpunkt am unteren Ende der Ladekurve zu bringen und diese dann wieder vollzuladen bis zum erlaubten "Höchstpunkt".
Die Energie, die beim Laden in die Zelle fließt, wird damit die Kapazität der Zelle bestimmen.
Jeder Hersteller gibt unterschiedliche Ladekurven und Endladekurven, sowie empfohlene Entlade- und Ladespannungen und Ströme an, daher gelten die unten aufgeführen Werte nur für die von mir verwendeten Zellen!
Bei 20°C ist der Punkt, der als entladen gilt bei 2,5V und 39A (0.3C).
Die Zellen wurden zum Zeitpunkt unseres ersten Kaufs noch mit 2,0V Entladespannung angegeben und 3,8V Endladespannung (hier auf das "d" und "t" achten ;) ).
Mittlerweile sind hier 2,5V und 3,6V angegeben.
Zur Vorbereitung werde ich den Wagen bis ca.80% leerfahren, damit die Prozedur nicht unnötig lange dauert.
Als Aufbau wird ein 100W 0,1Ω Ohm Widerstand eingesetzt.
Bei anfänglichen 3,2V wird der Strom etwa 32A ausmachen, bei 2,5V sind es noch 25A.
Die Spannung und der Strom wird doppelt überwacht.
Zum einen wird ein Arduino darüber wachen und im entscheidenden Moment ein Relais öffnen, um den Stromfluß zu unterbrechen, zum anderen werde ich mit Stromzange und Multimeter die Werte gegenprüfen und ggf. einschreiten.
Wenn das bei den ersten Zellen reibungslos funktioniert, werde ich dem Arduino die Arbeit überlassen.
Den Aufbau für das Laden werde ich voraussichtlich ähnlich aufbauen. Endspannung wird 3,5V werden.
Zum Laden der einzelnen Zellen werde ich es mit den drei MeanWell-Netzteile (je 15A) probieren und sehen, ob es nach meine Wünschen klappt.
Die Ah und Wh werden von einem zweiten Arduino gemessen.
So kann ich die ersten Zellen laden, wärend der Rest noch entladen wird.
Bei 45 Zellen wir das eine lange Prozedur ...
Mittwoch, 2. November 2011
Kohlebürsten einschleifen und warten
Roger hat einen wichtigen Punkt angesprochen, den ich hier noch einmal genauer beschreiben möchte.
Helwig-Carbon, der Hersteller der in den NetGain WapP Motoren verwendeten Kohlebürsten, hat beschrieben, wie man diese behandeln sollte, um eine möglichst lange Lebensdauer zu erreichen.
Einschleifen:
Die Kohlebürsten sind aus der Fabrik heraus nicht auf den Radius des Kollektors vorbereitet.
Das bedeutet, dass diese Arbeit erst einmal von dem neuen Besitzer eines z.B. WarP Motors erledigt werden muss.
Sinn und Zweck der Übung ist es, dass die Kohlen möglichst exakt auf dem Kollektor des Motors aufliegen, bevor das erste Mal das "Strompedal" auf den Boden gedrückt wird.
Empfohlen wird hier, den Motor 100Std.(!) bei ca. 2.000 U/min laufen zu lassen.
Alternativ muss in den ersten ~5.000 Kilometern der Gasfuß gezügelt werden.
Wir haben uns für den zweiten Weg entschieden und haben nach nun ~3.500km erst 70% der empfohlenen Kilometer rum.
Dabei sind wir nicht bei den 2.000 U/min geblieben, sondern haben uns eine maximale Umdrehung von 4.200 auferlegt, die der Wagen selten zu spüren bekommt. Zudem beträgt unser Strom im Schnitt ~100A und max. 500A.
All denen, die den Wagen zum Ampelrennen und für Hochgeschwindigkeitsfahrten nutzen möchten, ist der erste Weg zuu empfehlen! Sonst besteht nicht nur die Gefahr die Kohlen zu beschädigen, sondern auch den Kollektor.
Es ist kein Problem, den Motor von einem anderen Motor drehen zu lassen, um die Kohlen einzuschleifen, aber unbedingt auf die Drehrichtung achten!
Wartung:
Über die Laufleistung der Kohlen haben wir bereits geschrieben (2.000 Std), je weniger Umdrehungen und Strom, umso länger die Lebenserwartung..
Vor dem Tausch sollte man nur eine Sichtprüfung durchführen. Helwig empfiehlt die Kohlen so selten wie möglich bis nie rauszunehmen und sie danach wieder einzustecken.
Den Kollektor bei größeren Wartungen, neuen Kohlen, Verschmutzung, etc. säubern und ggf. abschleifen.
Dafür Granat-Schleifpapier nutzen in der Körnung 80, 100, 220. Anschließend die Zwischenräume am Kollektor gründlich reinigen und ggf. mit einer Rasierklinge und Feile nacharbeiten.
Niemals Silikon an die Kohlebürsten bringen!
Helwig-Carbon, der Hersteller der in den NetGain WapP Motoren verwendeten Kohlebürsten, hat beschrieben, wie man diese behandeln sollte, um eine möglichst lange Lebensdauer zu erreichen.
Einschleifen:
Die Kohlebürsten sind aus der Fabrik heraus nicht auf den Radius des Kollektors vorbereitet.
Das bedeutet, dass diese Arbeit erst einmal von dem neuen Besitzer eines z.B. WarP Motors erledigt werden muss.
Sinn und Zweck der Übung ist es, dass die Kohlen möglichst exakt auf dem Kollektor des Motors aufliegen, bevor das erste Mal das "Strompedal" auf den Boden gedrückt wird.
Empfohlen wird hier, den Motor 100Std.(!) bei ca. 2.000 U/min laufen zu lassen.
Alternativ muss in den ersten ~5.000 Kilometern der Gasfuß gezügelt werden.
Wir haben uns für den zweiten Weg entschieden und haben nach nun ~3.500km erst 70% der empfohlenen Kilometer rum.
Dabei sind wir nicht bei den 2.000 U/min geblieben, sondern haben uns eine maximale Umdrehung von 4.200 auferlegt, die der Wagen selten zu spüren bekommt. Zudem beträgt unser Strom im Schnitt ~100A und max. 500A.
All denen, die den Wagen zum Ampelrennen und für Hochgeschwindigkeitsfahrten nutzen möchten, ist der erste Weg zuu empfehlen! Sonst besteht nicht nur die Gefahr die Kohlen zu beschädigen, sondern auch den Kollektor.
Es ist kein Problem, den Motor von einem anderen Motor drehen zu lassen, um die Kohlen einzuschleifen, aber unbedingt auf die Drehrichtung achten!
Wartung:
Über die Laufleistung der Kohlen haben wir bereits geschrieben (2.000 Std), je weniger Umdrehungen und Strom, umso länger die Lebenserwartung..
Vor dem Tausch sollte man nur eine Sichtprüfung durchführen. Helwig empfiehlt die Kohlen so selten wie möglich bis nie rauszunehmen und sie danach wieder einzustecken.
Den Kollektor bei größeren Wartungen, neuen Kohlen, Verschmutzung, etc. säubern und ggf. abschleifen.
Dafür Granat-Schleifpapier nutzen in der Körnung 80, 100, 220. Anschließend die Zwischenräume am Kollektor gründlich reinigen und ggf. mit einer Rasierklinge und Feile nacharbeiten.
Niemals Silikon an die Kohlebürsten bringen!
Montag, 31. Oktober 2011
Helwig-Carbon über die Warp9 Kohlebürsten
Auf der diesjährigen EVCCON in den USA hat sich ein Redner der Firma Helwig-Carbon über die Lebensdauer und die Pflege der Kohlebürsten geäußert. Das sind die Kohlebürsten, die unter anderem in den aktuellen NetGain Warp9, Warp11 und den HV Versionen eingesetzt werden.
Eine genaue "Laufleistung" kann man demnach nicht festlegen, da es immer von der jeweiligen Nutzung abhängt.
Klar sollte es sein, dass 1000A auf der Nordschleife den Kohlen deutlich mehr zusetzen, als unsere 120A bei der täglichen Fahrt zur Arbeit :)
Bei der "normalen" Nutzung geht Helwig von 2.000 Betriebsstunden aus.
Das würde bei unseren 60-80km/h Durchschnittsgeschwindigkeiten an die 120.000 bis 160.000 Kilometern bedeuten.
Ein deutliches "aber..." war allerdings dabei, denn die von Warfield / NetGain verbauten Kohlehalter sind von Helwig nicht unbedingt die erste Wahl.
Diese sind, wie bei den meisten DC-Motoren dieser Größe, aus einer Spirale gefertigt, die mit zunehmendem Verschleiß der Kohle an Druck verliert, was zu einem schwächeren Druck auf den Rotor führt und unter Umständen einer stärkeren Funkenbildung.
Ich werde bei Zeiten mal anfragen, ob es dort einen Ersatz gibt, den man bei einer Wartung um die 50.000 km austauschen könnte. Bis dahin ist allerdings noch ein wenig Zeit.
Ein sehr wichtigen Hinweis gab es dann noch:
Die Kohlen vertagen kein Silikon! Wer also seinen Motor reinigen möchte, der sollte besonders darauf achten, die Kohlen vorher auszubauen oder auf keinen Fall silikonhaltige Sprays oder Mittel nutzen!
Eine genaue "Laufleistung" kann man demnach nicht festlegen, da es immer von der jeweiligen Nutzung abhängt.
Klar sollte es sein, dass 1000A auf der Nordschleife den Kohlen deutlich mehr zusetzen, als unsere 120A bei der täglichen Fahrt zur Arbeit :)
Bei der "normalen" Nutzung geht Helwig von 2.000 Betriebsstunden aus.
Das würde bei unseren 60-80km/h Durchschnittsgeschwindigkeiten an die 120.000 bis 160.000 Kilometern bedeuten.
Ein deutliches "aber..." war allerdings dabei, denn die von Warfield / NetGain verbauten Kohlehalter sind von Helwig nicht unbedingt die erste Wahl.
Diese sind, wie bei den meisten DC-Motoren dieser Größe, aus einer Spirale gefertigt, die mit zunehmendem Verschleiß der Kohle an Druck verliert, was zu einem schwächeren Druck auf den Rotor führt und unter Umständen einer stärkeren Funkenbildung.
Ich werde bei Zeiten mal anfragen, ob es dort einen Ersatz gibt, den man bei einer Wartung um die 50.000 km austauschen könnte. Bis dahin ist allerdings noch ein wenig Zeit.
Ein sehr wichtigen Hinweis gab es dann noch:
Die Kohlen vertagen kein Silikon! Wer also seinen Motor reinigen möchte, der sollte besonders darauf achten, die Kohlen vorher auszubauen oder auf keinen Fall silikonhaltige Sprays oder Mittel nutzen!
In eigener Sache: Zeit
Der ein oder andere hat es bereits gemerkt und es wurde im Blog z.T. auch angemerkt, dass ich zur Zeit schwer zu erreichen bin bzw es lange dauert, bis man neues von mir neues hört.
Mea Culpa.
Es liegen wieder einmal mehr Projekte an, als der Tag Stunden hat.
Um alle strukturiert abzuarbeiten, verzögert sich das ein oder andere, wie z.B. die Beantwortung von E-Mails, oder die Updates im Blog bekommen längere Pausen.
Es sind (zumindest für mich) spannende Projekte darunter, zu denen ich sicher mehr schreibe, sobald es etwas zu berichten gibt und ich dazu komme.
In der Zwischenzeit gibt es derzeit spannende Projekte von Achim, Bernd, Brody, Daniel, Franz, Martin und Mathieu, die ich euch wärmstens empfehlen möchte.
Mea Culpa.
Es liegen wieder einmal mehr Projekte an, als der Tag Stunden hat.
Um alle strukturiert abzuarbeiten, verzögert sich das ein oder andere, wie z.B. die Beantwortung von E-Mails, oder die Updates im Blog bekommen längere Pausen.
Es sind (zumindest für mich) spannende Projekte darunter, zu denen ich sicher mehr schreibe, sobald es etwas zu berichten gibt und ich dazu komme.
In der Zwischenzeit gibt es derzeit spannende Projekte von Achim, Bernd, Brody, Daniel, Franz, Martin und Mathieu, die ich euch wärmstens empfehlen möchte.
Dienstag, 25. Oktober 2011
Einladung an die Fachhochschule
Wie vor ein paar Wochen angekündigt, wurde ich von Jörn und einer Gruppe von Studenten und Doktoranten zu einem Meeting an der Fachhochschule eingeladen.
So trafen wir uns gestern zu einem ersten Gespräch und der Vorstellung des E-Beetle.
Im Gespräch habe ich versucht, möglichst viele Informationen über mein persönliches Umbauprojekt zu übermitteln und meine Empfehlungen für ein solches Projekt zu erklären.
Grob zusammengefasst würde ich es herunterbrechen auf:
- AC-Antrieb, wenn möglich
- Rekuperation nutzen
- (Stand-)Heizung nicht elektrisch
- Wärmeisolation beachten
- Präzision im Antriebsbereich (Motor/Getriebe)
- Lithium-Zellen nutzen, derzeit LiFePo4
- Zellen so auslegen, dass diese nie 100% geladen oder entladen werden
- Zellenheizung, wenn möglich
So trafen wir uns gestern zu einem ersten Gespräch und der Vorstellung des E-Beetle.
Im Gespräch habe ich versucht, möglichst viele Informationen über mein persönliches Umbauprojekt zu übermitteln und meine Empfehlungen für ein solches Projekt zu erklären.
Grob zusammengefasst würde ich es herunterbrechen auf:
- AC-Antrieb, wenn möglich
- Rekuperation nutzen
- (Stand-)Heizung nicht elektrisch
- Wärmeisolation beachten
- Präzision im Antriebsbereich (Motor/Getriebe)
- Lithium-Zellen nutzen, derzeit LiFePo4
- Zellen so auslegen, dass diese nie 100% geladen oder entladen werden
- Zellenheizung, wenn möglich
Donnerstag, 20. Oktober 2011
Professor Jay Whitacre erklärt LiFePo4 Zellen
Zu unserem Meeting der "E-Umbauer" im letzten Monat gab es von mir den Hinweis auf ein Video zur Erklärung der ThunderSky Zellen und vergleichbare Lithium-Eisen-Phosphat Zellen, wie der CALB/SkyEnergy und der Sinopoly Zellen.
Ich habe nun einen funktionierenden Link gefunden, der das Video (englisch) zeigt.
Hier geht es zum Video.
Professor Jay Whitacre teilt hier seine Langzeiterfahrungen mit einer Gruppe von amerikanischen "Umbaukollegen".
Ich habe nun einen funktionierenden Link gefunden, der das Video (englisch) zeigt.
Hier geht es zum Video.
Professor Jay Whitacre teilt hier seine Langzeiterfahrungen mit einer Gruppe von amerikanischen "Umbaukollegen".
Donnerstag, 6. Oktober 2011
veRWEgenes Angebot
Ich habe vor ein paar Tagen bei RWE angefragt, wie ich an deren Säulen mit meinem Elektroauto laden kann, wo ich ein entsprechendes Kabel bekommen kann und was das kosten würde.
Hier die Antwort von RWE:
[...]
vielen Dank für Ihre Email und das damit verbundene Interesse an RWE e-mobility.
Ein entsprechendes Adapterkabel kann bei uns in verschiedenen Ausführungen zwischen 530,00 € und 690,00 € gekauft werden.
Das Adapterkabel ist ohne automatische Authentifizierung und mit automatischer Authentifizierung verfügbar.
[...]
Den Preis empfinde ich persönlich schon fast als Frechheit für 3 Meter Spiralleitung und zwei Kunststoffstecker.
Für das Geld schaffe ich mir definitiv kein Ladekabel an. Schade.
Hier die Antwort von RWE:
[...]
vielen Dank für Ihre Email und das damit verbundene Interesse an RWE e-mobility.
Ein entsprechendes Adapterkabel kann bei uns in verschiedenen Ausführungen zwischen 530,00 € und 690,00 € gekauft werden.
Das Adapterkabel ist ohne automatische Authentifizierung und mit automatischer Authentifizierung verfügbar.
[...]
Den Preis empfinde ich persönlich schon fast als Frechheit für 3 Meter Spiralleitung und zwei Kunststoffstecker.
Für das Geld schaffe ich mir definitiv kein Ladekabel an. Schade.
Mittwoch, 5. Oktober 2011
Emission impossible
Gerade bin ich im elweb über ein Bild einer Ladestation in Bonn gestolpert.
"Tanke schön!"

Dienstag, 4. Oktober 2011
Vergleich: CALB, Winston, Thundersky, Headway
Ich habe gestern mit Mathieu unter anderem über Batterien, Energiedichten und Preise gesprochen.
Leider hatte ich keine aktuelle Liste zur Hand und konnte daher nur aus der Erinnerung wiedegeben, warum mir die Headway Rundzellen nicht unbedingt besser erscheinen, als die prismatischen "Lego-Zellen" von CALB, Winston, Thundersky etc.
Also habe ich mich auf die Suche gemacht und eine aktuelle Liste mit Preisen, Gewichten etc. erstellt und die unterschiedlichen Zellen miteinander verglichen.
Bei der Recherche bin ich darüber gestolpert, dass z.B. Lithiumstorage die neuen Sinopoly-Zellen unter dem Firmenlabel "Thundersky" anbietet.
Offenbar hat da jeder Chinese mit jedem was am laufen ... naja, solange die Qualität und der Preis für uns dadurch besser wird, bitte sehr :)
Bei der Betrachtung der einzelnen Marken und Zellen, ist es wichtig, sich für jede einzelne Größe (Kapazität) anzuschauen, was man zu erwarten hat.
So schwankt die Energiedichte (Wh/kg) selbst innerhalb der einzelnen Marken erheblich.
CALB: 85 Wh/kg bis 103Wh/kg
Thundersky/Winston: 80 Wh/kg bis 100Wh/kg
Sinopoly: 85 Wh/kg bis 114Wh/kg
Headway: 78 Wh/kg bis 104Wh/kg
Nüchtern betrachtet ist die Sinopoly SP200AH die Zelle mit dem besten Verhältnis von Energie zu Gewicht mit 114,29 Wh/kg. Eine Kilowattstunde Energiespeicher wiegt somit 8,75kg
Überraschender Weise waren die Headway 38120SP die "schwersten" Zellen im Vergleich mit 77,58 Wh/kg und 12,89 kg/kWh. Zugeleich waren die Hedwayzellen die teuersten, mit dem 3,2 fachen der günstigsten Zelle.
Wobei wir beim Preis wären.
Wer die günstigste Variante wählen möchte, um mit LiFePo-Zellen sein Auto zu betreiben, greift derzeit zur Winston/Thundersky Zelle.Mit 242,- Euro/kWh (exkl. Versand, Steuern, Zoll) sind sie die günstigsten in der Liste. Sinopoly lag bei etwa 260,-/kWh, CALB bei 280,- und Headway bei 620,-/kWh.
Zur Ehrenrettung der Headway muss ich sagen, dass der Preis bereits Steuern und Zoll enthält, also bei etwa 500,-/kWh zum Vergleich liegen müsste. Immernoch das doppelte zur Konkurrenz.
Kommen wir zum Volumen.
Die Headway haben hier den Ruf, besonders "klein" zu sein. Man soll sie gut verbauen können, da die Zellen so "schön klein und kompakt" sind.
Nun, das trifft auf die Rundzelle an sich vielleicht zu, doch diese muss mit Haltern befestigt werden, hat durch die zylindrische Bauform dadurch Lufträume zwischen den Zellen.
Es sind deutlich mehr Zellverbindungen nötig, da es sie nur bis max. 16Ah gibt und eine Einzelzellenüberwachung von einem 20kWh-Pack wird dadurch zur Herausvorderung.
Bleiben wir beim Volumen.
Als Einheit habe ich cm² / kWh gewählt. So kann man zwar seinen eigenen Akkupack nicht direkt berechnen und sehen, was in sein Fahrzeug passt, aber als Vergleich zwischen den Zellen ist das die einzige greifbare Größe.
CALB: 63,5 bis 79,2 cm³ / kWh
Thundersky/Winston: 67,6 bis 80,2 cm³ / kWh
Sinopoly: 31,3 bis 76,1 cm³ / kWh
Headway: 54,1 bis 75,6 cm³ / kWh
Klarer "Sieger" ist hier die Sinopoly SP 60-S2, besser bekannt, als "die kleine Schwarze".
Sie liegt mit etwa der Hälfte des Volumens vor der Konkurrenz.
Leider gibt es diese Energiedichte bisher nur als 60Ah-Version und so müsste man schon drei Zellen parallel verbauen, um an eine vernünftige Größe zu kommen.
Aber die SP 200 ist mit ihren 56,4 dicht auf den Fersen.
Fazit:
sollte ich morgen eine Bestellung für ein neues Fahrzeugprojekt aufgeben, würde ich noch heute versuchen, mehr über die Sinopoly-Zellen zu erfahren und diese dann in der 200Ah-Version bestellen.
Hätte ich noch ein paar Monate Zeit, würde ich auf die "SP 200-S2" Version warten.
Bräuchte ich die Zellen so schnell wie möglich und möchte ich auf "bewährte" Zellen zurückgreifen, würde ich die Thundersky TS 160Ah wählen.
Wäre ich bereit, ein paar Euros mehr zu zahlen, um einen homogeneren Spannungsverlauf zu erhalten, gepaart mit einem besseren Leistungsgewicht, würde ich die CALB SE 180Ah nehmen.
Und die Headways? Für mich persönlich kommen die nur in das Elektroauto meiner Tochter ;)
Hier ist die komplette Übersicht mit Quellen/Shoplinks.
Sollte jemand Shops mit besseren Preisen kennen, gern an mich senden, ich erstelle dann eine Linkliste.
Nachtrag:
über ein Forum bin ich auf diese Seite aufmerksam geworden, die die Unterschiede der unterschiedlichen Lithium-Zellen beschreibt (englisch): Link zur Seite.
Leider hatte ich keine aktuelle Liste zur Hand und konnte daher nur aus der Erinnerung wiedegeben, warum mir die Headway Rundzellen nicht unbedingt besser erscheinen, als die prismatischen "Lego-Zellen" von CALB, Winston, Thundersky etc.
Also habe ich mich auf die Suche gemacht und eine aktuelle Liste mit Preisen, Gewichten etc. erstellt und die unterschiedlichen Zellen miteinander verglichen.
Bei der Recherche bin ich darüber gestolpert, dass z.B. Lithiumstorage die neuen Sinopoly-Zellen unter dem Firmenlabel "Thundersky" anbietet.
Offenbar hat da jeder Chinese mit jedem was am laufen ... naja, solange die Qualität und der Preis für uns dadurch besser wird, bitte sehr :)
Bei der Betrachtung der einzelnen Marken und Zellen, ist es wichtig, sich für jede einzelne Größe (Kapazität) anzuschauen, was man zu erwarten hat.
So schwankt die Energiedichte (Wh/kg) selbst innerhalb der einzelnen Marken erheblich.
CALB: 85 Wh/kg bis 103Wh/kg
Thundersky/Winston: 80 Wh/kg bis 100Wh/kg
Sinopoly: 85 Wh/kg bis 114Wh/kg
Headway: 78 Wh/kg bis 104Wh/kg
Nüchtern betrachtet ist die Sinopoly SP200AH die Zelle mit dem besten Verhältnis von Energie zu Gewicht mit 114,29 Wh/kg. Eine Kilowattstunde Energiespeicher wiegt somit 8,75kg
Überraschender Weise waren die Headway 38120SP die "schwersten" Zellen im Vergleich mit 77,58 Wh/kg und 12,89 kg/kWh. Zugeleich waren die Hedwayzellen die teuersten, mit dem 3,2 fachen der günstigsten Zelle.
Wobei wir beim Preis wären.
Wer die günstigste Variante wählen möchte, um mit LiFePo-Zellen sein Auto zu betreiben, greift derzeit zur Winston/Thundersky Zelle.Mit 242,- Euro/kWh (exkl. Versand, Steuern, Zoll) sind sie die günstigsten in der Liste. Sinopoly lag bei etwa 260,-/kWh, CALB bei 280,- und Headway bei 620,-/kWh.
Zur Ehrenrettung der Headway muss ich sagen, dass der Preis bereits Steuern und Zoll enthält, also bei etwa 500,-/kWh zum Vergleich liegen müsste. Immernoch das doppelte zur Konkurrenz.
Kommen wir zum Volumen.
Die Headway haben hier den Ruf, besonders "klein" zu sein. Man soll sie gut verbauen können, da die Zellen so "schön klein und kompakt" sind.
Nun, das trifft auf die Rundzelle an sich vielleicht zu, doch diese muss mit Haltern befestigt werden, hat durch die zylindrische Bauform dadurch Lufträume zwischen den Zellen.
Es sind deutlich mehr Zellverbindungen nötig, da es sie nur bis max. 16Ah gibt und eine Einzelzellenüberwachung von einem 20kWh-Pack wird dadurch zur Herausvorderung.
Bleiben wir beim Volumen.
Als Einheit habe ich cm² / kWh gewählt. So kann man zwar seinen eigenen Akkupack nicht direkt berechnen und sehen, was in sein Fahrzeug passt, aber als Vergleich zwischen den Zellen ist das die einzige greifbare Größe.
CALB: 63,5 bis 79,2 cm³ / kWh
Thundersky/Winston: 67,6 bis 80,2 cm³ / kWh
Sinopoly: 31,3 bis 76,1 cm³ / kWh
Headway: 54,1 bis 75,6 cm³ / kWh
Klarer "Sieger" ist hier die Sinopoly SP 60-S2, besser bekannt, als "die kleine Schwarze".
Sie liegt mit etwa der Hälfte des Volumens vor der Konkurrenz.
Leider gibt es diese Energiedichte bisher nur als 60Ah-Version und so müsste man schon drei Zellen parallel verbauen, um an eine vernünftige Größe zu kommen.
Aber die SP 200 ist mit ihren 56,4 dicht auf den Fersen.
Fazit:
sollte ich morgen eine Bestellung für ein neues Fahrzeugprojekt aufgeben, würde ich noch heute versuchen, mehr über die Sinopoly-Zellen zu erfahren und diese dann in der 200Ah-Version bestellen.
Hätte ich noch ein paar Monate Zeit, würde ich auf die "SP 200-S2" Version warten.
Bräuchte ich die Zellen so schnell wie möglich und möchte ich auf "bewährte" Zellen zurückgreifen, würde ich die Thundersky TS 160Ah wählen.
Wäre ich bereit, ein paar Euros mehr zu zahlen, um einen homogeneren Spannungsverlauf zu erhalten, gepaart mit einem besseren Leistungsgewicht, würde ich die CALB SE 180Ah nehmen.
Und die Headways? Für mich persönlich kommen die nur in das Elektroauto meiner Tochter ;)
Hier ist die komplette Übersicht mit Quellen/Shoplinks.
Sollte jemand Shops mit besseren Preisen kennen, gern an mich senden, ich erstelle dann eine Linkliste.
Nachtrag:
über ein Forum bin ich auf diese Seite aufmerksam geworden, die die Unterschiede der unterschiedlichen Lithium-Zellen beschreibt (englisch): Link zur Seite.
Verbrauch vs. Verbrauch
Zwei der häufigsten Fragen, die ich gestellt bekomme sind: "Und wie weit kann man damit fahren?" und "Was verbraucht er denn?"
Pauschal kommt dann ein "etwa 100km" und "etwa 23kWh", weil ich mittlerweile weiß, dass das den meisten ausreicht :)
Wer genauer nachfragt, bekommt auch genauere Antworten, denn diese sind variabler und auch wichtiger, da ein Tankstopp noch relativ lange dauert und die Reichweite dadurch eben begrenzt ist.
23kWh pro 100 Kilometer ist also der Wert, den ich tanken muss, um den Wagen aufzutanken.
Für das Portemonnaie ist das der entscheidende Wert, denn die 23kWh müssen beim "Tankwart" (dem Stromanbieter) auf den Tisch gelegt werden.
Dabei ist der Verbrauch des Fahrzeugs allerdings geringer, denn in den 23kWh sind alle Ladeverluste (Akkuwärme, Verluste am Ladegerät, etc.) mit einberechnet.
Quasi so, als würde man beim Tanken noch einen 5Liter Kanister für den Tankwart abzapfen.
Der Verbrauch für das Fahren an sich liegt im Schnitt bei etwa 15kWh.
Warum ist dieser Unterschied so wichtig?
Weil sich daraus die tatsächliche Reichweite ergibt.
Wir haben aufgeladen etwa 19kWh an Energie an Bord. Mit dem Verbrauch ab Steckdose (23kWh) klingt das, als würden wir 83 Kilometer weit fahren können.
Wir können aber 127km weit fahren, bis die Batterie zu 100% entladen ist bzw den "entlade nicht unter 2,5V" Punkt erreicht hat.
Und selbst dieser Wert ist variabel, denn er verschiebt sich, je nach entnommener Stromstärke.
Fahre ich also mit 20km/h weiter, ohne zu Beschleunigen, wird die Reichweite noch steigen.
Allerdings nur so weit, wie die Polizei mich aus dem Straßenverkehr ziehen würde, da ich die Landstraße verstopfe ;)
Die Verbrauchswerte sind, wie beim Benzin-, Gas- oder Dieselfahrzeug auch, natürlich von der Fahrweise abhägig.
"Bleifuß" kann in jedem Fahrzeug, unabhängig vom Treibstoff/Energieliferanten, den Verbrauch verdoppeln, nur ist es bei dem Tankstellennetz egal, da spätestens nach 40km die nächste Zapfsäule auf einen wartet.
Auch hat der Faktor "Wärme" einen entscheidenden Einfluss auf die Reichweite.
Benzin und Dieselfahrzeuge sind im Grunde fahrende Öfen, die als Abfallprodukt die Bewegung nutzbar machen.
Das fehlt im Elektrofahrzeug.
Zwar gibt es auch hier Abwärme vom Motor, der Steuerung (Controller) und unter Umständen ein wenig von den Batterien, aber diese reicht nicht aus, um den Fahrgastraum zu beheizen, oder die Scheiben zu entfrosten.
So gibt es die Möglichkeit einer Standheizung, die mit einem Brennstoff angetrieben wird (Benzin, Diesel, Bioethanol, Gas, etc.) oder die der elektrischen Heizung.
Wir nutzen eine elektrische Heizung, die im Prinzip aus einem Tauchsieder, einen Speicher, einen Thermoschalter und eine Pumpe besteht.
Diese benötigt etwa 4kW elektrische Leistung und hat eine Heizleistung von etwa 3kW.
Fahre ich also eine halbe Stunde und 40km mit dem Fahrzeug bei 80km/h, verbrauche ich 7,5kWh für die Fahrt und 2kWh für das Heizen, was 26% ausmacht.
Nach 80km wäre der Akku komplett leer und ich müsste zum Ladestopp anhalten.
Jetzt versteht ihr vielleicht, warum ich auf die ersten neugierigen Fragen erstmal nur mit "etwa 100km" und "etwa 23kWh" antworte ;)
Pauschal kommt dann ein "etwa 100km" und "etwa 23kWh", weil ich mittlerweile weiß, dass das den meisten ausreicht :)
Wer genauer nachfragt, bekommt auch genauere Antworten, denn diese sind variabler und auch wichtiger, da ein Tankstopp noch relativ lange dauert und die Reichweite dadurch eben begrenzt ist.
23kWh pro 100 Kilometer ist also der Wert, den ich tanken muss, um den Wagen aufzutanken.
Für das Portemonnaie ist das der entscheidende Wert, denn die 23kWh müssen beim "Tankwart" (dem Stromanbieter) auf den Tisch gelegt werden.
Dabei ist der Verbrauch des Fahrzeugs allerdings geringer, denn in den 23kWh sind alle Ladeverluste (Akkuwärme, Verluste am Ladegerät, etc.) mit einberechnet.
Quasi so, als würde man beim Tanken noch einen 5Liter Kanister für den Tankwart abzapfen.
Der Verbrauch für das Fahren an sich liegt im Schnitt bei etwa 15kWh.
Warum ist dieser Unterschied so wichtig?
Weil sich daraus die tatsächliche Reichweite ergibt.
Wir haben aufgeladen etwa 19kWh an Energie an Bord. Mit dem Verbrauch ab Steckdose (23kWh) klingt das, als würden wir 83 Kilometer weit fahren können.
Wir können aber 127km weit fahren, bis die Batterie zu 100% entladen ist bzw den "entlade nicht unter 2,5V" Punkt erreicht hat.
Und selbst dieser Wert ist variabel, denn er verschiebt sich, je nach entnommener Stromstärke.
Fahre ich also mit 20km/h weiter, ohne zu Beschleunigen, wird die Reichweite noch steigen.
Allerdings nur so weit, wie die Polizei mich aus dem Straßenverkehr ziehen würde, da ich die Landstraße verstopfe ;)
Die Verbrauchswerte sind, wie beim Benzin-, Gas- oder Dieselfahrzeug auch, natürlich von der Fahrweise abhägig.
"Bleifuß" kann in jedem Fahrzeug, unabhängig vom Treibstoff/Energieliferanten, den Verbrauch verdoppeln, nur ist es bei dem Tankstellennetz egal, da spätestens nach 40km die nächste Zapfsäule auf einen wartet.
Auch hat der Faktor "Wärme" einen entscheidenden Einfluss auf die Reichweite.
Benzin und Dieselfahrzeuge sind im Grunde fahrende Öfen, die als Abfallprodukt die Bewegung nutzbar machen.
Das fehlt im Elektrofahrzeug.
Zwar gibt es auch hier Abwärme vom Motor, der Steuerung (Controller) und unter Umständen ein wenig von den Batterien, aber diese reicht nicht aus, um den Fahrgastraum zu beheizen, oder die Scheiben zu entfrosten.
So gibt es die Möglichkeit einer Standheizung, die mit einem Brennstoff angetrieben wird (Benzin, Diesel, Bioethanol, Gas, etc.) oder die der elektrischen Heizung.
Wir nutzen eine elektrische Heizung, die im Prinzip aus einem Tauchsieder, einen Speicher, einen Thermoschalter und eine Pumpe besteht.
Diese benötigt etwa 4kW elektrische Leistung und hat eine Heizleistung von etwa 3kW.
Fahre ich also eine halbe Stunde und 40km mit dem Fahrzeug bei 80km/h, verbrauche ich 7,5kWh für die Fahrt und 2kWh für das Heizen, was 26% ausmacht.
Nach 80km wäre der Akku komplett leer und ich müsste zum Ladestopp anhalten.
Jetzt versteht ihr vielleicht, warum ich auf die ersten neugierigen Fragen erstmal nur mit "etwa 100km" und "etwa 23kWh" antworte ;)
Freitag, 30. September 2011
12V Batterie getauscht
Gestern habe ich die neue Batterie eingebaut. Die alte hat nur einen Tag Standzeit ausgehalten und sackte dann deutlich unter 10V.
Die neue stammt aus unserem Passat, der hat nun eine fabrikneue bekommen.
Erste Messungen zeigen, dass der Beetle etwa 250mA im Ruhezustand verbraucht, dass kann die neue Batterie also nicht sonderlich stören.
Ich werde sie aber im Auge behalten und hin und wieder prüfen, wie die Lage ist.
Dienstag, 27. September 2011
DC-Wandler V1.3
Danke Franz und Basti.
Die Spulen (Farnell CAF 4,0-3,3 bzw CAF 3,5-2,7) habe ich nicht gefunden, aber diese hier Wuerth Choke 1mH 6A scheint der Beschreibung zu entsprechen. Mit 6A wäre die dann auch ausreichend dimensioniert.
Jeweils eine pro Wandler eingangsseitig.
Ist der 4000µF Kondensator am Ausgang denn nun zu groß, oder passt das?
Link zum "instruction manual" mit u.A. Richtwerten für Kondensatoren und Widerständen.
Die Spulen (Farnell CAF 4,0-3,3 bzw CAF 3,5-2,7) habe ich nicht gefunden, aber diese hier Wuerth Choke 1mH 6A scheint der Beschreibung zu entsprechen. Mit 6A wäre die dann auch ausreichend dimensioniert.
Jeweils eine pro Wandler eingangsseitig.
Ist der 4000µF Kondensator am Ausgang denn nun zu groß, oder passt das?
Link zum "instruction manual" mit u.A. Richtwerten für Kondensatoren und Widerständen.
Montag, 26. September 2011
DC-Wandler, verbessertes Schaltbild
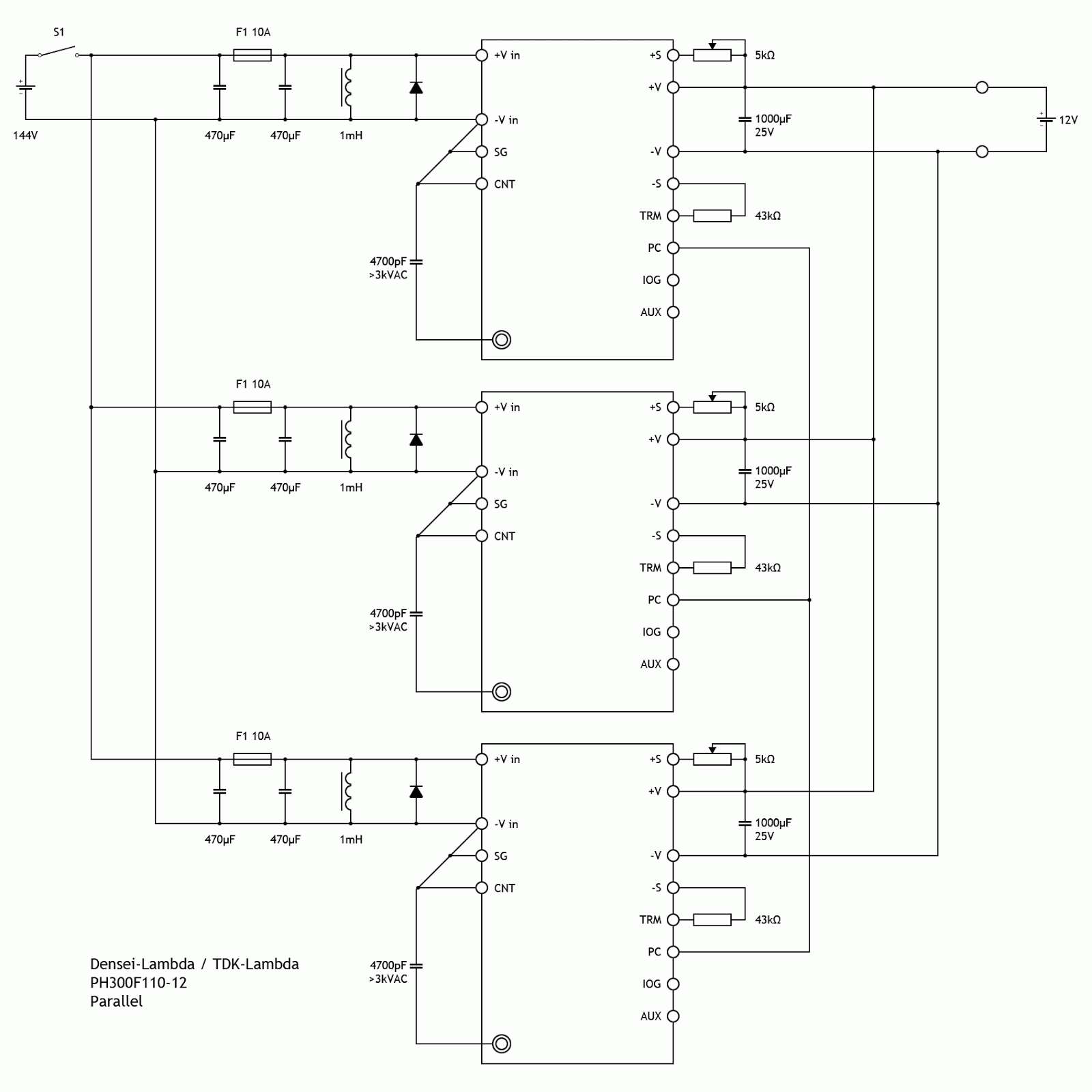
Vielen Dank an Franz und Daniel für die Verbesserungen an meinem ersten Schaltbild.
Die überarbeitete Version zeigt nun zwei PH300F110-12, da ich ja nur mit 49A plane.
Sie ist nun auf der Ausgangsseite mit einem Poti versehen worden, um die Spannungen anzupassen (wenn ich das richtig verstanden habe).
Zudem habe ich die zwei Kondensatoren (2x 1000µF, 25V) gegen einen (4000µF, 25V) getauscht.
Bei der Spule (144V-seitig) habe ich noch nicht ganz verstanden, ob ich diese brauche, und was für eine es sein muss. Vielleicht habt ihr da einen Tipp.
Zudem sind mir die Leitungen von S- zu V- aufgefallen, die waren im alten Schaltbild noch "falsch".
Was meint ihr, kann ich so den Lötkolben schwingen? ;)
Die überarbeitete Version zeigt nun zwei PH300F110-12, da ich ja nur mit 49A plane.
Sie ist nun auf der Ausgangsseite mit einem Poti versehen worden, um die Spannungen anzupassen (wenn ich das richtig verstanden habe).
Zudem habe ich die zwei Kondensatoren (2x 1000µF, 25V) gegen einen (4000µF, 25V) getauscht.
Bei der Spule (144V-seitig) habe ich noch nicht ganz verstanden, ob ich diese brauche, und was für eine es sein muss. Vielleicht habt ihr da einen Tipp.
Zudem sind mir die Leitungen von S- zu V- aufgefallen, die waren im alten Schaltbild noch "falsch".
Was meint ihr, kann ich so den Lötkolben schwingen? ;)
Freitag, 23. September 2011
DC Wandler selber bauen
Ganz so wie es die Überschrift vermuten lässt, ist es dann doch nicht, aber ich habe mir überlegt, aus den vorhandenen Bauteilen einen leistungsfähigeren DC-Wandler zu bauen, um die Batterie ein wenig zu entlasten.
So kann ich auf eine kleinere Bordbatterie zur 12V-Versorgung zurückgreifen, die nur als Puffer und zur Versorgung der Instrumente dienen soll.
Ich habe mir wärend der Bauphase des Beetle vier TDK-Lambda / Densei-Lambda PH300F110-12 ersteigert, die ich parallel schalten möchte und damit zwischen 49A (zwei Stück) und 98A (vier Stück) an Leistung entnehmen kann.Ich denke, 49 Ampere sollten reichen, kommen wir derzeit doch mit dem 30A Chennic DC-Wandler aus.
Es wird ein bisschen Überlegung nötig sein, um die Bauteile, Kühlkörper etc. in ein ansehnliches und robustes Gehäuse zu bringen, aber da die Zeit hier nicht drängt, werde ich mir ein paar Gedanken dazu machen, sobald die Schaltung steht und funktioniert.
Aus den Datenblättern und Unterlagen habe ich diese Schaltung zusammengestellt und gezeichnet:
Parallel .pdf
PH300F110-12 Unterlagen
So kann ich auf eine kleinere Bordbatterie zur 12V-Versorgung zurückgreifen, die nur als Puffer und zur Versorgung der Instrumente dienen soll.
Ich habe mir wärend der Bauphase des Beetle vier TDK-Lambda / Densei-Lambda PH300F110-12 ersteigert, die ich parallel schalten möchte und damit zwischen 49A (zwei Stück) und 98A (vier Stück) an Leistung entnehmen kann.Ich denke, 49 Ampere sollten reichen, kommen wir derzeit doch mit dem 30A Chennic DC-Wandler aus.
Es wird ein bisschen Überlegung nötig sein, um die Bauteile, Kühlkörper etc. in ein ansehnliches und robustes Gehäuse zu bringen, aber da die Zeit hier nicht drängt, werde ich mir ein paar Gedanken dazu machen, sobald die Schaltung steht und funktioniert.
Aus den Datenblättern und Unterlagen habe ich diese Schaltung zusammengestellt und gezeichnet:
Parallel .pdf
PH300F110-12 Unterlagen
Donnerstag, 22. September 2011
Quellen und Links
Bei den stundenlangen Gesprächen am Samstag ist mir aufgefallen, dass wir uns viele Quellen zur Informationsbeschaffung im Netz teilen.
Dennoch gab es den einen oder anderen Hinweis, den noch nicht alle kannten.
Darum dachte ich daran, einmal eine kleine aktuelle Linksammlung zu erstellen (Ergänzungen gern an mich):
Atech (D) - kompetente Bezugsquelle für Zivan Ladegeräte
ElWeb (D) - Forum, welches ursprünglich für die einsitzigen Kabinenroller gedacht war, sich aber erweitert hat
GWL-Europe (CZ) - Batterien und Bauteile für EVs ; hier wird u.a. die Sammelbestellung aus dem elweb eingekauft
DIY electric car (USA) - englischsprachiges, amerikanisches Forum für "Selberbauer"
HPEVS (USA) - Vertrieb des AC-Systems AC-50, welches mit dem Curtis Controller eine gute Alternative bietet
NetGain Motors (USA) - Hersteller der Warp9, Warp 11HV, Warp11 etc. Motoren
Evnetics (USA) - Hersteller der Soliton Motor Controller
Rebirthauto (USA) - erstklassige CNC gefräste Motoradapter
Chennic (PRC) - chinesischer Hersteller u.a. von DC-Wandlern und Ladegeräten
Dennoch gab es den einen oder anderen Hinweis, den noch nicht alle kannten.
Darum dachte ich daran, einmal eine kleine aktuelle Linksammlung zu erstellen (Ergänzungen gern an mich):
Atech (D) - kompetente Bezugsquelle für Zivan Ladegeräte
ElWeb (D) - Forum, welches ursprünglich für die einsitzigen Kabinenroller gedacht war, sich aber erweitert hat
GWL-Europe (CZ) - Batterien und Bauteile für EVs ; hier wird u.a. die Sammelbestellung aus dem elweb eingekauft
DIY electric car (USA) - englischsprachiges, amerikanisches Forum für "Selberbauer"
HPEVS (USA) - Vertrieb des AC-Systems AC-50, welches mit dem Curtis Controller eine gute Alternative bietet
NetGain Motors (USA) - Hersteller der Warp9, Warp 11HV, Warp11 etc. Motoren
Evnetics (USA) - Hersteller der Soliton Motor Controller
Rebirthauto (USA) - erstklassige CNC gefräste Motoradapter
Chennic (PRC) - chinesischer Hersteller u.a. von DC-Wandlern und Ladegeräten
Mittwoch, 21. September 2011
Sinopoly Batterietestvideo
Bei unserem Treffen haben wir unter anderem auch über den relativ neuen chinesischen Hersteller von prismatischen Lithiumbatterien "Sinopoly" gesprochen.
Deren 60Ah-Zelle (SP-LFP60AHA-S-1) wurde auf einer Messe mit einem "deutlich geringeren" Gewicht und damit besserer Energiedichte angepriesen.
Gegenüber den ThunderSky / Winston Battery Zellen der gleichen Kapazität gibt es einen Gewichtsvorteil von 2,2kg zu 1,8kg (-18,18%).
Hochgerechnet auf die 200Ah-Zellen (LFP200AH – WB-LYP200AHA) wäre das eine Ersparnis von 1,4kg bei 7,7kg zu 6,3kg.
Unser Batteriepack würde so statt 198kg nur 162kg wiegen, 36kg Ersparnis, oder eben 18% mehr Reichweite bei gleichem Gewicht.
Dazu wurde ein Preis von US$ 1,15 pro Ah für Endkunden, ab der ersten Zelle angekündigt, der evtl. für ein bisschen Bewegung im Markt sorgt.
Sinopoly hat ein Video auf deren Seite, in dem sie die Zellen unter sehr unkoventionellen Bedingungen testen.
Ins Feuer schmeißen, auf die Zellen schießen ... eben all das, was man so damit anstellt als Verbraucher ;)
Da die Verbindung zu deren Server ISDN-Niveau hat, habe ich das Video einmal bei YouTube eingestellt.
Deren 60Ah-Zelle (SP-LFP60AHA-S-1) wurde auf einer Messe mit einem "deutlich geringeren" Gewicht und damit besserer Energiedichte angepriesen.
Gegenüber den ThunderSky / Winston Battery Zellen der gleichen Kapazität gibt es einen Gewichtsvorteil von 2,2kg zu 1,8kg (-18,18%).
Hochgerechnet auf die 200Ah-Zellen (LFP200AH – WB-LYP200AHA) wäre das eine Ersparnis von 1,4kg bei 7,7kg zu 6,3kg.
Unser Batteriepack würde so statt 198kg nur 162kg wiegen, 36kg Ersparnis, oder eben 18% mehr Reichweite bei gleichem Gewicht.
Dazu wurde ein Preis von US$ 1,15 pro Ah für Endkunden, ab der ersten Zelle angekündigt, der evtl. für ein bisschen Bewegung im Markt sorgt.
Sinopoly hat ein Video auf deren Seite, in dem sie die Zellen unter sehr unkoventionellen Bedingungen testen.
Ins Feuer schmeißen, auf die Zellen schießen ... eben all das, was man so damit anstellt als Verbraucher ;)
Da die Verbindung zu deren Server ISDN-Niveau hat, habe ich das Video einmal bei YouTube eingestellt.
Montag, 19. September 2011
"Helferfest" oder "come together"
Am Samstag war es endlich soweit. Wir haben unser "come together" der Helfer, Blogschreiber, Interesenten, Umbauer, Fahrer, Tüftler und Interessierten veranstaltet.
Ursprünglich sollte es mal ein Helferfest werden, als Dank für die Hilfe an unserem Umbau, aber leider hatten viele Helfer keine Zeit oder der Weg war einfach zu weit.
So trafen wir uns in unserem vorbereiteten Carport inklusive angeschlossener Küche, die mit dampfendem Kaffee und selbstgebackenem Kuchen auf alle Besucher wartete.
Unter den Besuchern waren Bernd (VW Golf I Cabrio, in Arbeit), Tobias (VW Golf III Citystromer, Fahrer, VW Passat Umbau in Planung), Mathieu, (NetGain Reseller, Toyota Land Cruiser Umbau in Planung), Martin (VW Polo Umbau in Planung), Jörn (eRallye Fahrer, Volvo Umbau überlegt).
Darüber hinaus waren einige Freunde, Verwandte und Interessierte da, die zum Teil die Gelegenheit nutzten, mal selbst ein Elektroauto zu fahren. Sehr schön war der Vergleich mit dem Golf Citystromer von Tobias, den er freundlicherweise mitgebracht hat und für Rundfahrten zur Verfügung stellte. So konnte man zwei unterschiedliche Ansätze einmal in der Praxis miteinander vergleichen. 20kW AC-System (104V meine ich) mit Rekuperation und 540kg Blei-Vlies-Batterien, gegenüber dem 64kW DC Antrieb (144V) mit den knapp 200kg Lithium-Eisenphosphat Zellen unter den Hauben.
Es wurde jede Menge "gefachsimpelt" und bis 02:00 in der früh saßen wir nach Bratwurst und jeder Menge Gesprächen zusammen, bis dann (mehrfach ;) ) das Licht ausging. Zwischendurch habe ich mit Franz (Franz-Box) in Bayern per Telefon zugeprostet :) Seine Box, die ich für den Beifahrer gut sichtbar angebracht habe und die ein sehr großes Interesse auf sich zog, wurde von vielen notiert. Da kommt dann sicher Arbeit auf den armen Franz zu ;)
Ein paar Informationen an der Wand und an Bauteilen und Werkzeugen auf einem Tisch, konnte man ganz gut auf Einzelheiten und Besonderheiten eingehen.
In einigen Punkten waren sich alle weitestgehend einig: was im Moment in der Politik und Automobilbranche pasiert ist noch nicht das, was man sich für die Verbreitung der Elektrofahrzeuge wünschen würde. Keiner wäre bereit rund 40.000 Euro für einen der bisher angebotenen oder angekündigten Fahrzeuge zu bezahlen. Was aber sicher scheint, dass die bisherige Zahl von ~2.300 angemeldeten Elektroautos in Deutschland in den nächsten Monaten um mindestens drei steigen wird ;)
Alles in allem ein gelungener Tag, hoffe ich. Es war schön einmal die Gesichter und Stimmen zu den einzelnen Personen zu sehen und hören, die man sonst nur als Buchstaben auf dem Bildschirm kennt ;)
Zudem zu hören, welche unterschiedlichen Ansätze und Lösungen jeder einzelne hat. Welche Möglichkeiten jeder in seinem persönlichen Elektroumbau sieht. Ob "low cost" Umbau mit gespendeten Batterien mit 20km Reichweite, der 300km-Autobahncruiser, der Kick-Start Flitzer, oder der 2-Tonnen Allrad-Koloss, alle vereint der gleiche Grundgedanke: Individuelle Elektromobilität.
Für mich persönlich besonders erfreulich war die Aussage, dass ich mit meinem Blog, dem Umbau und den Informationen helfen konnte und sogar einen entscheidenden Teil zum Start eines Projekts beitragen konnte.
Ich freue mich und bin gespannt auf eure Projekte und auf die nächsten Treffen.
PS: ich habe natürlich kein eiziges Foto geschossen, also wer seine Digitalkamera schon sortiert hat, darf gern ein paar Bilder an mich senden :)
Ursprünglich sollte es mal ein Helferfest werden, als Dank für die Hilfe an unserem Umbau, aber leider hatten viele Helfer keine Zeit oder der Weg war einfach zu weit.
So trafen wir uns in unserem vorbereiteten Carport inklusive angeschlossener Küche, die mit dampfendem Kaffee und selbstgebackenem Kuchen auf alle Besucher wartete.
Unter den Besuchern waren Bernd (VW Golf I Cabrio, in Arbeit), Tobias (VW Golf III Citystromer, Fahrer, VW Passat Umbau in Planung), Mathieu, (NetGain Reseller, Toyota Land Cruiser Umbau in Planung), Martin (VW Polo Umbau in Planung), Jörn (eRallye Fahrer, Volvo Umbau überlegt).
Darüber hinaus waren einige Freunde, Verwandte und Interessierte da, die zum Teil die Gelegenheit nutzten, mal selbst ein Elektroauto zu fahren. Sehr schön war der Vergleich mit dem Golf Citystromer von Tobias, den er freundlicherweise mitgebracht hat und für Rundfahrten zur Verfügung stellte. So konnte man zwei unterschiedliche Ansätze einmal in der Praxis miteinander vergleichen. 20kW AC-System (104V meine ich) mit Rekuperation und 540kg Blei-Vlies-Batterien, gegenüber dem 64kW DC Antrieb (144V) mit den knapp 200kg Lithium-Eisenphosphat Zellen unter den Hauben.
Es wurde jede Menge "gefachsimpelt" und bis 02:00 in der früh saßen wir nach Bratwurst und jeder Menge Gesprächen zusammen, bis dann (mehrfach ;) ) das Licht ausging. Zwischendurch habe ich mit Franz (Franz-Box) in Bayern per Telefon zugeprostet :) Seine Box, die ich für den Beifahrer gut sichtbar angebracht habe und die ein sehr großes Interesse auf sich zog, wurde von vielen notiert. Da kommt dann sicher Arbeit auf den armen Franz zu ;)
Ein paar Informationen an der Wand und an Bauteilen und Werkzeugen auf einem Tisch, konnte man ganz gut auf Einzelheiten und Besonderheiten eingehen.
In einigen Punkten waren sich alle weitestgehend einig: was im Moment in der Politik und Automobilbranche pasiert ist noch nicht das, was man sich für die Verbreitung der Elektrofahrzeuge wünschen würde. Keiner wäre bereit rund 40.000 Euro für einen der bisher angebotenen oder angekündigten Fahrzeuge zu bezahlen. Was aber sicher scheint, dass die bisherige Zahl von ~2.300 angemeldeten Elektroautos in Deutschland in den nächsten Monaten um mindestens drei steigen wird ;)
Alles in allem ein gelungener Tag, hoffe ich. Es war schön einmal die Gesichter und Stimmen zu den einzelnen Personen zu sehen und hören, die man sonst nur als Buchstaben auf dem Bildschirm kennt ;)
Zudem zu hören, welche unterschiedlichen Ansätze und Lösungen jeder einzelne hat. Welche Möglichkeiten jeder in seinem persönlichen Elektroumbau sieht. Ob "low cost" Umbau mit gespendeten Batterien mit 20km Reichweite, der 300km-Autobahncruiser, der Kick-Start Flitzer, oder der 2-Tonnen Allrad-Koloss, alle vereint der gleiche Grundgedanke: Individuelle Elektromobilität.
Für mich persönlich besonders erfreulich war die Aussage, dass ich mit meinem Blog, dem Umbau und den Informationen helfen konnte und sogar einen entscheidenden Teil zum Start eines Projekts beitragen konnte.
Ich freue mich und bin gespannt auf eure Projekte und auf die nächsten Treffen.
PS: ich habe natürlich kein eiziges Foto geschossen, also wer seine Digitalkamera schon sortiert hat, darf gern ein paar Bilder an mich senden :)
Donnerstag, 1. September 2011
Erträge der Photovoltaikanlage
5,76kWp - 32x Sharp NU-180E1 Module á 180W
1 SMA SB Sunnyboy 5000TL-20 Wechselrichter
Netzanschluss am 28.06.2010
2010 Juni: 99,70 kWh (Ø 5,77 kWh/kWp pro Tag)
2010 Juli: 862,37 kWh (Ø 4,83 kWh/kWp pro Tag)
2010 August: 594,65 kWh (Ø 3,33 kWh/kWp pro Tag)
2010 September: 527,04 kWh (Ø 3,05 kWh/kWp pro Tag)
2010 Oktober: 431,64 kWh (Ø 2,41 kWh/kWp pro Tag)
2010 November: 128,47 kWh (Ø 0,74 kWh/kWp pro Tag)
2010 Dezember: 27,98 kWh (Ø 0,16 kWh/kWp pro Tag)
gesamt 2010: 2671,85 kWh | 463,86 kWh/kWp
2011 Januar: 121,73 kWh (Ø 0,68 kWh/kWp pro Tag)
2011 Februar: 202,09 kWh (Ø 1,26 kWh/kWp pro Tag)
2011 März: 503,81 kWh (Ø 2,82 kWh/kWp pro Tag)
2011 April: 828,76 kWh (Ø 4,80 kWh/kWp pro Tag)
2011 Mai: 821,3 kWh (Ø 4,60 kWh/kWp pro Tag)
2011 Juni: 817,23 kWh (Ø 4,73 kWh/kWp pro Tag)
2011 Juli: 674,62 kWh (Ø 3,78 kWh/kWp pro Tag)
2011 August: 576,77 kWh (Ø 3,23 kWh/kWp pro Tag)
2011 September: 505,46 kWh (Ø 2,93 kWh/kWp pro Tag)
2011 Oktober: 436,94 kWh (Ø 2,45 kWh/kWp pro Tag)
2011 November: 118,02 kWh (Ø 0,68 kWh/kWp pro Tag)
2011 Dezember: 44,72 kWh (Ø 0,25 kWh/kWp pro Tag)
gesamt 2011: 5651,45 kWh | 981 kWh/kWp
22.06.2011: Die Anlage hat die magische Marke von 1000kWh/kWp im Jahr geknackt :)
28.06.2011: Das erste Jahr ist vorbei und die Anlage hat 5977,43 kWh erzeugt, was 1037,75kWh/kWp ausmacht. Ein sehr guter Wert! :)
01.01.2012: Im Kalenderjahr 2011 hat unsere Anlage 5651,45kWh Strom produziert, 981kWh/kWp. Strom für über 28.000 Kilometer ;-)
2012 Januar: 134,61 kWh (Ø 0,75 kWh/kWp pro Tag)
2012 Februar: 306,96 kWh (Ø 1,84 kWh/kWp pro Tag)
2012 März: 478,68 kWh (Ø 2,68 kWh/kWp pro Tag)
2012 April: 573,31 kWh (Ø 3,21 kWh/kWp pro Tag)
2012 Mai: 831,91 kWh (Ø 4,66 kWh/kWp pro Tag)
2012 Juni: 656,15 kWh (Ø 3,80 kWh/kWp pro Tag)
2012 Juli: 967,37 kWh (Ø 5,42 kWh/kWp pro Tag)
2012 August: 769,15 kWh (Ø 4,31 kWh/kWp pro Tag)
2012 September: 438,08 kWh (Ø 2,54 kWh/kWp pro Tag)
2012 Oktober: 325,42 kWh (Ø 1,82 kWh/kWp pro Tag)
2012 November: 108,22 kWh (Ø 0,63 kWh/kWp pro Tag)
2012 Dezember: 34,941 kWh (Ø 0,20 kWh/kWp pro Tag
gesamt 2012: 5624,8, 977 kWh | 976,559 kWh/kWp
2013 Januar: 55,787 kWh (Ø 0,32 kWh/kWp pro Tag)
2013 Februar: 184,268 kWh (Ø 1,14 kWh/kWp pro Tag)
2013 März: 517,918 kWh (Ø 2,90 kWh/kWp pro Tag)
2013 April: 714,547 kWh (Ø 4,14 kWh/kWp pro Tag)
2013 Mai: 704,908 kWh (Ø 3,95 kWh/kWp pro Tag)
2013 Juni: 726,062 kWh (Ø 4,20 kWh/kWp pro Tag)
2013 Juli: 931,515 kWh (Ø 5,22 kWh/kWp pro Tag)
2013 August: 739,698 kWh (Ø 4,14 kWh/kWp pro Tag)
2013 September: 491,706 kWh (Ø 2,85 kWh/kWp pro Tag)
2013 Oktober: 326,042 kWh (Ø 1,83 kWh/kWp pro Tag)
2013 November: 182,632 kWh (Ø 1,06 kWh/kWp pro Tag)
2013 Dezember: 48,884 kWh (Ø 0,27 kWh/kWp pro Tag)
gesamt 2013: 5623,967 kWh | 976,383 kWh/kWp
2014 Januar: 75,939 kWh (Ø 0,43 kWh/kWp pro Tag)
2014 Februar: 308,201 kWh (Ø 1,91 kWh/kWp pro Tag)
2014 März: 533,167 kWh (Ø 2,99 kWh/kWp pro Tag)
2014 April: 680,375 kWh (Ø 3,94 kWh/kWp pro Tag)
2014 Mai: 733,952 kWh (Ø 4,11 kWh/kWp pro Tag)
1 SMA SB Sunnyboy 5000TL-20 Wechselrichter
Netzanschluss am 28.06.2010
2010 Juni: 99,70 kWh (Ø 5,77 kWh/kWp pro Tag)
2010 Juli: 862,37 kWh (Ø 4,83 kWh/kWp pro Tag)
2010 August: 594,65 kWh (Ø 3,33 kWh/kWp pro Tag)
2010 September: 527,04 kWh (Ø 3,05 kWh/kWp pro Tag)
2010 Oktober: 431,64 kWh (Ø 2,41 kWh/kWp pro Tag)
2010 November: 128,47 kWh (Ø 0,74 kWh/kWp pro Tag)
2010 Dezember: 27,98 kWh (Ø 0,16 kWh/kWp pro Tag)
gesamt 2010: 2671,85 kWh | 463,86 kWh/kWp
2011 Januar: 121,73 kWh (Ø 0,68 kWh/kWp pro Tag)
2011 Februar: 202,09 kWh (Ø 1,26 kWh/kWp pro Tag)
2011 März: 503,81 kWh (Ø 2,82 kWh/kWp pro Tag)
2011 April: 828,76 kWh (Ø 4,80 kWh/kWp pro Tag)
2011 Mai: 821,3 kWh (Ø 4,60 kWh/kWp pro Tag)
2011 Juni: 817,23 kWh (Ø 4,73 kWh/kWp pro Tag)
2011 Juli: 674,62 kWh (Ø 3,78 kWh/kWp pro Tag)
2011 August: 576,77 kWh (Ø 3,23 kWh/kWp pro Tag)
2011 September: 505,46 kWh (Ø 2,93 kWh/kWp pro Tag)
2011 Oktober: 436,94 kWh (Ø 2,45 kWh/kWp pro Tag)
2011 November: 118,02 kWh (Ø 0,68 kWh/kWp pro Tag)
2011 Dezember: 44,72 kWh (Ø 0,25 kWh/kWp pro Tag)
gesamt 2011: 5651,45 kWh | 981 kWh/kWp
22.06.2011: Die Anlage hat die magische Marke von 1000kWh/kWp im Jahr geknackt :)
28.06.2011: Das erste Jahr ist vorbei und die Anlage hat 5977,43 kWh erzeugt, was 1037,75kWh/kWp ausmacht. Ein sehr guter Wert! :)
01.01.2012: Im Kalenderjahr 2011 hat unsere Anlage 5651,45kWh Strom produziert, 981kWh/kWp. Strom für über 28.000 Kilometer ;-)
2012 Januar: 134,61 kWh (Ø 0,75 kWh/kWp pro Tag)
2012 Februar: 306,96 kWh (Ø 1,84 kWh/kWp pro Tag)
2012 März: 478,68 kWh (Ø 2,68 kWh/kWp pro Tag)
2012 April: 573,31 kWh (Ø 3,21 kWh/kWp pro Tag)
2012 Mai: 831,91 kWh (Ø 4,66 kWh/kWp pro Tag)
2012 Juni: 656,15 kWh (Ø 3,80 kWh/kWp pro Tag)
2012 Juli: 967,37 kWh (Ø 5,42 kWh/kWp pro Tag)
2012 August: 769,15 kWh (Ø 4,31 kWh/kWp pro Tag)
2012 September: 438,08 kWh (Ø 2,54 kWh/kWp pro Tag)
2012 Oktober: 325,42 kWh (Ø 1,82 kWh/kWp pro Tag)
2012 November: 108,22 kWh (Ø 0,63 kWh/kWp pro Tag)
2012 Dezember: 34,941 kWh (Ø 0,20 kWh/kWp pro Tag
gesamt 2012: 5624,8, 977 kWh | 976,559 kWh/kWp
2013 Januar: 55,787 kWh (Ø 0,32 kWh/kWp pro Tag)
2013 Februar: 184,268 kWh (Ø 1,14 kWh/kWp pro Tag)
2013 März: 517,918 kWh (Ø 2,90 kWh/kWp pro Tag)
2013 April: 714,547 kWh (Ø 4,14 kWh/kWp pro Tag)
2013 Mai: 704,908 kWh (Ø 3,95 kWh/kWp pro Tag)
2013 Juni: 726,062 kWh (Ø 4,20 kWh/kWp pro Tag)
2013 Juli: 931,515 kWh (Ø 5,22 kWh/kWp pro Tag)
2013 August: 739,698 kWh (Ø 4,14 kWh/kWp pro Tag)
2013 September: 491,706 kWh (Ø 2,85 kWh/kWp pro Tag)
2013 Oktober: 326,042 kWh (Ø 1,83 kWh/kWp pro Tag)
2013 November: 182,632 kWh (Ø 1,06 kWh/kWp pro Tag)
2013 Dezember: 48,884 kWh (Ø 0,27 kWh/kWp pro Tag)
gesamt 2013: 5623,967 kWh | 976,383 kWh/kWp
2014 Januar: 75,939 kWh (Ø 0,43 kWh/kWp pro Tag)
2014 Februar: 308,201 kWh (Ø 1,91 kWh/kWp pro Tag)
2014 März: 533,167 kWh (Ø 2,99 kWh/kWp pro Tag)
2014 April: 680,375 kWh (Ø 3,94 kWh/kWp pro Tag)
2014 Mai: 733,952 kWh (Ø 4,11 kWh/kWp pro Tag)
Montag, 15. August 2011
12V Bordbatterie wohl hinüber
Im letzten Sommer hatten wir bei einigen Versuchen mit z.B. CAN-Bus und Servopumpen die Bordbatterie ziemlich entladen. Seit dem ist sie ein wenig schwammig und hat uns schon zweimal im Stich gelassen.
Gestern war es dann wieder einmal so weit.
Reingesetzt, Zündschlüssel umgedreht, nichts passiert.
Franz-Box war aus, Anzeigen des Beetles ebenso.
Mein erster Verdacht war die 12V Versorgung und siehe da, richtig gelegen.
Die Bordbatterie hatte noch 1,5V, was wohl unter "klinisch tot" einzuordnen ist.
Da der DC/DC-Wandler über ein Relais nach Zündung erst zugeschaltet wird, konnte ich so auch nichts werden.
Also Labornetzteil an die Batterie angeschlossen, 12,8V eingestellt und ein Ladegerät parallel angeschlossen.
Ein paar Minuten warten und das Netzteil wieder abklemmen und über Nacht laden.
Heute morgen war wieder alles OK, die Batterie hält zumindest für eine Weile die Spannung und wird während der Fahrt weiterhin über den DC-DC Wandler geladen.
Trotzdem werden wir nicht um einen Ersatz herum kommen.
Gestern war es dann wieder einmal so weit.
Reingesetzt, Zündschlüssel umgedreht, nichts passiert.
Franz-Box war aus, Anzeigen des Beetles ebenso.
Mein erster Verdacht war die 12V Versorgung und siehe da, richtig gelegen.
Die Bordbatterie hatte noch 1,5V, was wohl unter "klinisch tot" einzuordnen ist.
Da der DC/DC-Wandler über ein Relais nach Zündung erst zugeschaltet wird, konnte ich so auch nichts werden.
Also Labornetzteil an die Batterie angeschlossen, 12,8V eingestellt und ein Ladegerät parallel angeschlossen.
Ein paar Minuten warten und das Netzteil wieder abklemmen und über Nacht laden.
Heute morgen war wieder alles OK, die Batterie hält zumindest für eine Weile die Spannung und wird während der Fahrt weiterhin über den DC-DC Wandler geladen.
Trotzdem werden wir nicht um einen Ersatz herum kommen.
Montag, 8. August 2011
e-Beetle Informations- und Helferfest
Es sit soweit! Der Termin für das Helferfest steht und wird gleich um eine Informationsrunde zum e-Beetle erweitert.
Am 17.September ab 14:00 Uhr geht es bei Kaffee und Kuchen los.
Wer möchte, darf im Beetle ein paar Runden drehen und sich einen Eindruck vom Fahrzeug machen.
Wenn das Wetter mitspielt, wird zwischen den Gesprächen zum Abend hin der Grill angeworfen und bis 20:00 / 21:00 Uhr wird gemütlich geschnackt/sich unterhalten.
Wer Interesse hat, bitte bei mir melden, damit ich einen Überblick über die Besucherzahl behalte. Soll ja auch jeder ein Stück Kuchen bekommen ;)
e-beetle @ brainzel . de
Nachtrag:
Wir haben schon einige Zusagen bekommen, leider aber auch zwei Absagen.
Franz wird leider nicht kommen können, uns aber aus dem schönen Bayern zuprosten :)
Jack Rickard hat tatsächlich darüber nachgedacht zu kommen, schafft es aber nicht, da eine Woche später seine EV-Convention EVCCON stattfindet und er im Dauerstress sein wird.
Am 17.September ab 14:00 Uhr geht es bei Kaffee und Kuchen los.
Wer möchte, darf im Beetle ein paar Runden drehen und sich einen Eindruck vom Fahrzeug machen.
Wenn das Wetter mitspielt, wird zwischen den Gesprächen zum Abend hin der Grill angeworfen und bis 20:00 / 21:00 Uhr wird gemütlich geschnackt/sich unterhalten.
Wer Interesse hat, bitte bei mir melden, damit ich einen Überblick über die Besucherzahl behalte. Soll ja auch jeder ein Stück Kuchen bekommen ;)
e-beetle @ brainzel . de
Nachtrag:
Wir haben schon einige Zusagen bekommen, leider aber auch zwei Absagen.
Franz wird leider nicht kommen können, uns aber aus dem schönen Bayern zuprosten :)
Jack Rickard hat tatsächlich darüber nachgedacht zu kommen, schafft es aber nicht, da eine Woche später seine EV-Convention EVCCON stattfindet und er im Dauerstress sein wird.
Montag, 1. August 2011
Verbrauch um Juli
Der erste Monat ist vorbei. Wir haben uns schnell an den neuen Motor gewöhnt, alles läuft prima, der Motor macht Spaß, die Verbröuche sind gut.
Insgesamt sind wir nur zwei Wochen unterwegs gewesen, haben in der Zeit aber schon wieder 507 km auf das Tacho gezaubert.
Verbrauch:
22,90 kWh/100km
Für 507 km macht das 116 kWh
Spritkosten (bei 20ct/kWh):
4,60 EUR/100km
Für 507 km macht das 23,- EUR (49,11 € gespart).
91 kg CO2 haben wir eingespart.
Unsere Benzinbrüder haben einen aktuellen Durchschnittsverbrauch von 9,06 L/100km (Quelle: 43 Benziner 2.0L bei Spritmonitor).
46 Liter Benzin wurde gespart bei 1,57 €/L macht das 72,11 Euro.
Insgesamt sind wir nur zwei Wochen unterwegs gewesen, haben in der Zeit aber schon wieder 507 km auf das Tacho gezaubert.
Verbrauch:
22,90 kWh/100km
Für 507 km macht das 116 kWh
Spritkosten (bei 20ct/kWh):
4,60 EUR/100km
Für 507 km macht das 23,- EUR (49,11 € gespart).
91 kg CO2 haben wir eingespart.
Unsere Benzinbrüder haben einen aktuellen Durchschnittsverbrauch von 9,06 L/100km (Quelle: 43 Benziner 2.0L bei Spritmonitor).
46 Liter Benzin wurde gespart bei 1,57 €/L macht das 72,11 Euro.
Donnerstag, 28. Juli 2011
Offene Projektpunkte
Der Beetle ist schon auf einem sehr guten Weg. 98% sind erledigt!
Dennoch gibt es ein paar Dinge, die ich noch auf der Liste habe:
Franz-Box:
Ich werde einen festen Platz für die Box finden müssen, damit sie nicht mehr im Fußraum des Beifahrers liegen muss.
Die Einzelzellüberwachung der Spannung in Franz Box ist interessant und könnte eine Erweiterung für kalte Herbsttage werden.
Tankdeckel:
Wo früher einmal der Einfüllstutzen für das Benzin war, ist derzeit gähnende Leere.
Das wird noch geändert, so dass man das Fahrzeug von außen (über den "Tankdeckel") an das Stromnetz anschließen kann.
Servopumpe:
läuft technisch wunderbar, aber da im Motorraum kein brummender und lärmendes Motor mehr sitzt, hört man das "jaulen" der Servopumpe deutlich.
Das ist uns erst jetzt bewusst geworden, wo der neue Adapter fast keine Geräusche mehr abgiebt.
Erster Versuch wird es sein, eine Art Kokon um die Pumpe zu bauen, um die Geräusche zu dämmen.
Dennoch gibt es ein paar Dinge, die ich noch auf der Liste habe:
Franz-Box:
Ich werde einen festen Platz für die Box finden müssen, damit sie nicht mehr im Fußraum des Beifahrers liegen muss.
Die Einzelzellüberwachung der Spannung in Franz Box ist interessant und könnte eine Erweiterung für kalte Herbsttage werden.
Tankdeckel:
Wo früher einmal der Einfüllstutzen für das Benzin war, ist derzeit gähnende Leere.
Das wird noch geändert, so dass man das Fahrzeug von außen (über den "Tankdeckel") an das Stromnetz anschließen kann.
Servopumpe:
läuft technisch wunderbar, aber da im Motorraum kein brummender und lärmendes Motor mehr sitzt, hört man das "jaulen" der Servopumpe deutlich.
Das ist uns erst jetzt bewusst geworden, wo der neue Adapter fast keine Geräusche mehr abgiebt.
Erster Versuch wird es sein, eine Art Kokon um die Pumpe zu bauen, um die Geräusche zu dämmen.
Samstag, 23. Juli 2011
Summer und LED abgeklemmt
Ich habe gerade den einfachsten Weg gewählt und wie vorgeschlagen Summer und LEDs abgeklemmt.
Erster Test war erfolgreich, gleich geht es auf die Strasse, dann wissen wir es genau.
Hier ein Video unserer Testfahrt:
Der "Tankinhalt" wird korrekt übergeben und der Strom wird auf dem ehemaligen Drehzahlmesser angezeigt.
Klasse Arbeit, Franz!
Erster Test war erfolgreich, gleich geht es auf die Strasse, dann wissen wir es genau.Hier ein Video unserer Testfahrt:
Der "Tankinhalt" wird korrekt übergeben und der Strom wird auf dem ehemaligen Drehzahlmesser angezeigt.
Klasse Arbeit, Franz!
Freitag, 22. Juli 2011
Verbrauch mit und ohne Heizung
Heute war ein guter Tag für einen Heizungstest, denn es ist kalt! :)
Kurzerhand auf dem kompletten Weg zur Arbeit die Heizung eingeschaltet und den Verbrauch laut Franz-Box notiert.
Statt der üblichen 1,19Ah/km verbraucht der Beetle nun 1,54Ah/km.
Das macht ein Plus von 29,4% Mehrverbrauch! Eine Menge!
In Kilometern würde das bedeuten, dass wir bei normaler Fahrweise ~100km (10Ah Restenergie) Reichweite hätten, mit eingeschalteter Heizung ~78 km (ebenfalls 10Ah Restenergie).
Kurzerhand auf dem kompletten Weg zur Arbeit die Heizung eingeschaltet und den Verbrauch laut Franz-Box notiert.
Statt der üblichen 1,19Ah/km verbraucht der Beetle nun 1,54Ah/km.
Das macht ein Plus von 29,4% Mehrverbrauch! Eine Menge!
In Kilometern würde das bedeuten, dass wir bei normaler Fahrweise ~100km (10Ah Restenergie) Reichweite hätten, mit eingeschalteter Heizung ~78 km (ebenfalls 10Ah Restenergie).
Donnerstag, 21. Juli 2011
Typenschild für den NetGain WarP9
Beim Auspacken des Motors hatte ich vergeblich nach etwas gesucht, was in die Richtung Typenschild / Leistungsschild geht.
Außer "WarP" und der Seriennummer unter einer nicht wirklich ansehnlich verklebten Folie, war nichts zu sehen.
So habe ich ein eigenes Leistungsschild erstellt und dieses kommt auf den Motor.
Außer "WarP" und der Seriennummer unter einer nicht wirklich ansehnlich verklebten Folie, war nichts zu sehen.
So habe ich ein eigenes Leistungsschild erstellt und dieses kommt auf den Motor.
Dienstag, 19. Juli 2011
Franz-Box im Test
In den letzten zwei Tagen habe ich mir ein bisschen Zeit nehmen können, um mich der Instrumentation des Beetles zu widmen.
Franz hat hier ganze Arbeit geleistet! Die "alte" Franz-Box hat auf Anhieb funktioniert, die Tankanzeige ließ sich wunderbar anpassen, der Strom wurde auf dem Drehzahlmesser angezeigt, wie geplant.
Gestern kam dann schon die "neue" Franz-Box, die äußerlich schon ausgereifter aussieht und nun außen liegende Anschlüsse hat, was das Verkabeln erleichtert.
Größte offensichtliche Änderung ist aber die Bedienung. Waren es zuvor vier kleine Taster, ist nun ein Drehtaster zu sehen, mit dem man durch das Menü navigieren kann.
Ganz wichtig: nun ist der "Reset" nicht mehr so einfach auszulösen, was mir in der kurzen Zeit des Tests tatsächlich zweimal passiert ist :)
Wie es so läuft, haben wir mit der Lösung unserer Drehzahlmesser/Stromanzeige gleich das nächste Problem: der Beetle meldet bei einer Drehzahl >0 mit einer blinkenden roten Ölkanne und einem nervraubendem Piepsen, dass der Öldruck nicht OK ist bzw kein Öl mehr da ist.
Im Prinzip hat der Kleine ja Recht, aber das brauchen wir auch nicht mehr :)
Das müssen wir ihm nun noch beibringen.
Zwei Möglichkeiten: den richtigen Stecker finden und das Signal auflegen, was der Wagen erwartet, oder über die Box ein entsprechendes Signal vorzutäuschen.
Im Moment ist der Drehzahlmesser erst einmal aus und ich teste weiter die Tankanzeige und die weiteren Funktionen.
Franz hat hier ganze Arbeit geleistet! Die "alte" Franz-Box hat auf Anhieb funktioniert, die Tankanzeige ließ sich wunderbar anpassen, der Strom wurde auf dem Drehzahlmesser angezeigt, wie geplant.
Gestern kam dann schon die "neue" Franz-Box, die äußerlich schon ausgereifter aussieht und nun außen liegende Anschlüsse hat, was das Verkabeln erleichtert.
Größte offensichtliche Änderung ist aber die Bedienung. Waren es zuvor vier kleine Taster, ist nun ein Drehtaster zu sehen, mit dem man durch das Menü navigieren kann.
Ganz wichtig: nun ist der "Reset" nicht mehr so einfach auszulösen, was mir in der kurzen Zeit des Tests tatsächlich zweimal passiert ist :)
Wie es so läuft, haben wir mit der Lösung unserer Drehzahlmesser/Stromanzeige gleich das nächste Problem: der Beetle meldet bei einer Drehzahl >0 mit einer blinkenden roten Ölkanne und einem nervraubendem Piepsen, dass der Öldruck nicht OK ist bzw kein Öl mehr da ist.
Im Prinzip hat der Kleine ja Recht, aber das brauchen wir auch nicht mehr :)
Das müssen wir ihm nun noch beibringen.
Zwei Möglichkeiten: den richtigen Stecker finden und das Signal auflegen, was der Wagen erwartet, oder über die Box ein entsprechendes Signal vorzutäuschen.
Im Moment ist der Drehzahlmesser erst einmal aus und ich teste weiter die Tankanzeige und die weiteren Funktionen.
Neuer Energiezähler
Mit dem neuen Motor beginnt eine neue Rechnung für den Verbrauch.
Das halte ich nur für sinnvoll, denn in der Zwischenzeit hat sich am Fahrzeug ja einiges getan.
So sind die Verbräuche vorher/nachher auch besser zu vergleichen.
Ihr findet den "neuen" Verbrauch aktuell wie gewohnt oben rechts im Blog.
Das halte ich nur für sinnvoll, denn in der Zwischenzeit hat sich am Fahrzeug ja einiges getan.
So sind die Verbräuche vorher/nachher auch besser zu vergleichen.
Ihr findet den "neuen" Verbrauch aktuell wie gewohnt oben rechts im Blog.
Sonntag, 17. Juli 2011
Er fährt wieder!
Nach ein paar Tagen Arbeit und einigen Kleinteilebestellungen, war gestern abend der große Moment gekommen:
Die erste Testfahrt mit dem neuen WarP9 Motor!
Es war super!
Der New Beetle läuft dank des neuen Adapters sehr ruhig, keine Vibrationen oder andere störende Geräusche.
Der größere Motor beschleunigt nun deutlich besser und bringt die rote Kugel auf über 125km/h.
Nach 12km Fahrt ist der Motor ein wenig wärmer, als zum Start. Der Controller ist oben gut warm, der neue Kühlkörper dagegen (unten) kaum.
Heute geht es an die Verkabelung von Franz seiner Box. Er wat es auch, der gestern unseren ersten Bericht bekommen hat, das alles läuft :)
Zwischenfazit: bisher läuft alles sehr gut!
Die erste Testfahrt mit dem neuen WarP9 Motor!
Es war super!
Der New Beetle läuft dank des neuen Adapters sehr ruhig, keine Vibrationen oder andere störende Geräusche.
Der größere Motor beschleunigt nun deutlich besser und bringt die rote Kugel auf über 125km/h.
Nach 12km Fahrt ist der Motor ein wenig wärmer, als zum Start. Der Controller ist oben gut warm, der neue Kühlkörper dagegen (unten) kaum.
Heute geht es an die Verkabelung von Franz seiner Box. Er wat es auch, der gestern unseren ersten Bericht bekommen hat, das alles läuft :)
Zwischenfazit: bisher läuft alles sehr gut!
Mittwoch, 13. Juli 2011
E-Beetle Version 1.4
So langsam muss ich mal die technischen Daten unseres Beetle überarbeiten und an die neuen Komponenten anpassen.
Daher kommt hier eine Art "Abschiedspost" für die erste Version unseres E-Beetle.
In der Zeit vom 30.10.2010 bis zum 25.04.2011 sind wir 3377 km gefahren, bei einem durchschnittlichen Verbrauch von 25,76 kWh/100km, inkl. Heizung, Ladeverluste etc., wobei wir im letzten Monat bei 22,7 kWh/100km lagen.
Unseren besten Verbrauch haben wir mit 18,99 kWh/100km notiert.

Fahrzeug: Volkswagen New Beetle
Baujahr: 1999
Getriebe: 5 Gang Schaltgetiebe
Gewicht: 1280kg
Sitze: 4
Vmax: 105 km/h
Reichweite: max. 90km
Motor: D&D ES-31B
max. Drehmoment: 97,62Nm
max. Leistung: max 36 kW
Anzeige: Xantrex Link 10 (defekt)
Controller: Curtis 1231C 500A max
DC/DC: Chennic 400W / 30A
Servolenkung: TRW (Opel Astra G)
Vakuumpumpe: Audi A4/A6/A8
Batterie Typ: LiFePo4
Hersteller: Sky Energy (China)
Modell: 3,3V 120AHA (135Ah)
Anzahl: 45 Pack-Spannung: 148,5V
Pack-Energie: 20 kWh
dauerhaft: 4C (480 A @30 sec)
kurzfristig: 12C (14400 A)
Vollzyklen: 2000 bei 80%
Vollzyklen: 3000 bei 70%
Ladegerät: Zivan NG3
Ladespannung: 3,5V / Zelle
Ladeendspannung: 157,5V
Ladestrom. max. 13,7A
Ladezeit: 7,6 Std. bei 80% @ 2,1kW / Std.
Heizung: MES-DEA RM4
3kW Heizleistung
Daher kommt hier eine Art "Abschiedspost" für die erste Version unseres E-Beetle.
In der Zeit vom 30.10.2010 bis zum 25.04.2011 sind wir 3377 km gefahren, bei einem durchschnittlichen Verbrauch von 25,76 kWh/100km, inkl. Heizung, Ladeverluste etc., wobei wir im letzten Monat bei 22,7 kWh/100km lagen.
Unseren besten Verbrauch haben wir mit 18,99 kWh/100km notiert.
Fahrzeug: Volkswagen New Beetle
Baujahr: 1999
Getriebe: 5 Gang Schaltgetiebe
Gewicht: 1280kg
Sitze: 4
Vmax: 105 km/h
Reichweite: max. 90km
Motor: D&D ES-31B
max. Drehmoment: 97,62Nm
max. Leistung: max 36 kW
Anzeige: Xantrex Link 10 (defekt)
Controller: Curtis 1231C 500A max
DC/DC: Chennic 400W / 30A
Servolenkung: TRW (Opel Astra G)
Vakuumpumpe: Audi A4/A6/A8
Batterie Typ: LiFePo4
Hersteller: Sky Energy (China)
Modell: 3,3V 120AHA (135Ah)
Anzahl: 45 Pack-Spannung: 148,5V
Pack-Energie: 20 kWh
dauerhaft: 4C (480 A @30 sec)
kurzfristig: 12C (14400 A)
Vollzyklen: 2000 bei 80%
Vollzyklen: 3000 bei 70%
Ladegerät: Zivan NG3
Ladespannung: 3,5V / Zelle
Ladeendspannung: 157,5V
Ladestrom. max. 13,7A
Ladezeit: 7,6 Std. bei 80% @ 2,1kW / Std.
Heizung: MES-DEA RM4
3kW Heizleistung
Montag, 11. Juli 2011
Kosten: NetGain WarP9 inkl. Adapter
Was hat der neue Motor und Adapter letztendlich gekostet?
Motor Netgain WarP9 € 1.210 ($ 1.700)
Adapter € 854 ($ 1.200)
Versand € 185,54 ($ 260)
Hafengebühren € 318,90
EUSt (3,5%) € 78,73
Zoll EU (19%) € 446,17
Abholung € 42
--------------------------
€ 3135,34
--------------------------
--------------------------
Der Motor allein hat uns 2153,60 gekostet, 981,74 Euro der zusätzliche Adapter.
Motor Netgain WarP9 € 1.210 ($ 1.700)
Adapter € 854 ($ 1.200)
Versand € 185,54 ($ 260)
Hafengebühren € 318,90
EUSt (3,5%) € 78,73
Zoll EU (19%) € 446,17
Abholung € 42
--------------------------
€ 3135,34
--------------------------
--------------------------
Der Motor allein hat uns 2153,60 gekostet, 981,74 Euro der zusätzliche Adapter.
Geschwindigkeit und Drehzahl
Eine Frage der letzten Wochen ist immer wieder, wie schnell denn der Wagen mit den neuen Motor sein wird.
Ich habe mich einmal schlau gemacht und die Übersetzungen der einzelnen Gänge angesehen. In Kombination mit unserer Achsübersetzung, der aktuellen Reifengröße und der maximalen Motordrehzahl ergibt sich die zu erwartende Geschwindigkeit.
Der Netgain WarP9 hat seinen idealen Drehzahlpunkt bei etwa 3500 U/min, 5500 Umdrehungen ist die obere Grenze, die wir nicht erreichen möchten ;)
Also können wir mit etwa 120km/h rechnen. Mal sehen, wie hoch dann die Ströme sind.
Ich habe mich einmal schlau gemacht und die Übersetzungen der einzelnen Gänge angesehen. In Kombination mit unserer Achsübersetzung, der aktuellen Reifengröße und der maximalen Motordrehzahl ergibt sich die zu erwartende Geschwindigkeit.
Der Netgain WarP9 hat seinen idealen Drehzahlpunkt bei etwa 3500 U/min, 5500 Umdrehungen ist die obere Grenze, die wir nicht erreichen möchten ;)Also können wir mit etwa 120km/h rechnen. Mal sehen, wie hoch dann die Ströme sind.
Ein Wochenende voller Mechanik
Das Wochenende war geprägt von Metall, E-Schweißen, sägen und flexen.
Zwischendurch Fahrrad fahren. Warum? Weil die Werkstatt in der ich die Metallarbeiten erledigen kann bei meinem Vater ist, was etwa 1,5km mit dem Fahrrad sind.
Alles in allem bin ich mit der neuen Halterung zufrieden.
Die 8 Zellen, die wir im März eingebaut haben, sind nun direkt über dem Motor angebracht. Die Ebene der Relais und Klemmen sitzt auf halber Höhe davor und der Curtis Controller darunter.
Dem Curtis haben wir einen Kühlkörper spendiert, der die entstehende Wärme besser ableiten soll. Zusätzlich sitzt das Duo nun näher an der frischen Luft und wird so zusätzlich gekühlt.
Die Untersruckpumpe ist nach rechts gewandert und die Servopumpe hat ihren neuen Platz am neu geschweißten Rahmen, wo auch das Fahrpoti angebracht wurde.
Die Halterung besteht aus zwei wesentlichen Teilen. Einmal die eigentliche Motorhalterung, die den WarP 9 über das Gummilager mit dem Chassis verbindet und zum anderen die Halterung der restlichen Elemente.
Diese ist mit zwei zusätzlichen Ösen an dem Getriebe befestigt.
Für die nächsten Tage ist die Elektrik geplant, die neu verkabelt wird.
Wahrscheinlich muss ich die Hauptleitungen vom Heck noch einmal ziehen, da diese nun ein wenig zu kurz geworden sind.
Zwischendurch Fahrrad fahren. Warum? Weil die Werkstatt in der ich die Metallarbeiten erledigen kann bei meinem Vater ist, was etwa 1,5km mit dem Fahrrad sind.
Alles in allem bin ich mit der neuen Halterung zufrieden.
Die 8 Zellen, die wir im März eingebaut haben, sind nun direkt über dem Motor angebracht. Die Ebene der Relais und Klemmen sitzt auf halber Höhe davor und der Curtis Controller darunter.
Dem Curtis haben wir einen Kühlkörper spendiert, der die entstehende Wärme besser ableiten soll. Zusätzlich sitzt das Duo nun näher an der frischen Luft und wird so zusätzlich gekühlt.Die Untersruckpumpe ist nach rechts gewandert und die Servopumpe hat ihren neuen Platz am neu geschweißten Rahmen, wo auch das Fahrpoti angebracht wurde.
Die Halterung besteht aus zwei wesentlichen Teilen. Einmal die eigentliche Motorhalterung, die den WarP 9 über das Gummilager mit dem Chassis verbindet und zum anderen die Halterung der restlichen Elemente.
Diese ist mit zwei zusätzlichen Ösen an dem Getriebe befestigt.
Für die nächsten Tage ist die Elektrik geplant, die neu verkabelt wird.
Wahrscheinlich muss ich die Hauptleitungen vom Heck noch einmal ziehen, da diese nun ein wenig zu kurz geworden sind.
Donnerstag, 7. Juli 2011
Passhülsen eingesetzt
Franz hat uns noch einmal an die Passhülsen erinnert. Vielen Dank dafür.
Man neigt hin und wieder dazu, solche "Kleinigkeiten" zu vernachlässigen. Und auch ich hatte das Problem erstmal verdrängt.
Nun bin ich heute zum VW-Händler nach Flensburg gefahren und habe dort zwei Passhülsen für den Beetle gekauft. Zwei Euro für einen perfekten Sitz des Adapters zum Getriebe sollte es wert sein ;-)

Da ich auch heute den rund 100 kg schweren Motor allein bewegen musste, habe ich für den Warp wieder eine Halterung gebaut und genutzt.
Diese Aufhängung erleichter mir zusätzlich das Messen und die Anpassung des Halters auf der Rückseite des Motors.
Eine Schablone ist bereits erstellt und morgen wird geschweißt.
Man neigt hin und wieder dazu, solche "Kleinigkeiten" zu vernachlässigen. Und auch ich hatte das Problem erstmal verdrängt.
Nun bin ich heute zum VW-Händler nach Flensburg gefahren und habe dort zwei Passhülsen für den Beetle gekauft. Zwei Euro für einen perfekten Sitz des Adapters zum Getriebe sollte es wert sein ;-)

Da ich auch heute den rund 100 kg schweren Motor allein bewegen musste, habe ich für den Warp wieder eine Halterung gebaut und genutzt.
Diese Aufhängung erleichter mir zusätzlich das Messen und die Anpassung des Halters auf der Rückseite des Motors.Eine Schablone ist bereits erstellt und morgen wird geschweißt.
Motorenvergleich: Netgain WarP 9 / D&D ES-31B
Ich wurde heute schon mehrfach gefragt, was denn nun der Unterschied zwischen dem "alten" und dem "neuen" Motor ist.
Nun, der D&D ES-31B war bis zu einer Spannung von maximal 144V ausgelegt, bei maximal 500A. Somit wären wir immer im Limit, aber eben an der oberen Grenze gefahren.
Der Netgain WarP 9 ist für 170V freigegeben und bis 1000A. Wir fahren ihn also im geschmeidigen mittleren Bereich und haben noch Ausbaureserven.
Irgendwann einmal, wenn sich die Gelegenheit ergibt, möchte ich den Curtis 1231C gegen einen Soliton Junior ersetzen, oder eben im nächsten Umbau einsetzen.
Wichtiger aber ist der Unterschied im Durchmesser.
6,48cm ist der neue Motor "dicker". Das klingt erstmal nicht viel, aber im Bild zeigt es sich deutlicher.
Dieses Mehr an Durchmesser verleit uns ein deutlich höheres Drehmoment und sorgt so für ein (hoffentlich) effektiveren Umgang mit unserere knappen Ressource "Energie".
Nun, der D&D ES-31B war bis zu einer Spannung von maximal 144V ausgelegt, bei maximal 500A. Somit wären wir immer im Limit, aber eben an der oberen Grenze gefahren.
Der Netgain WarP 9 ist für 170V freigegeben und bis 1000A. Wir fahren ihn also im geschmeidigen mittleren Bereich und haben noch Ausbaureserven.
Irgendwann einmal, wenn sich die Gelegenheit ergibt, möchte ich den Curtis 1231C gegen einen Soliton Junior ersetzen, oder eben im nächsten Umbau einsetzen.
Wichtiger aber ist der Unterschied im Durchmesser.
6,48cm ist der neue Motor "dicker". Das klingt erstmal nicht viel, aber im Bild zeigt es sich deutlicher.
Dieses Mehr an Durchmesser verleit uns ein deutlich höheres Drehmoment und sorgt so für ein (hoffentlich) effektiveren Umgang mit unserere knappen Ressource "Energie".
Impressionen aus der Garage
Abonnieren
Kommentare (Atom)










































